HOME   LIST
‹–   –›

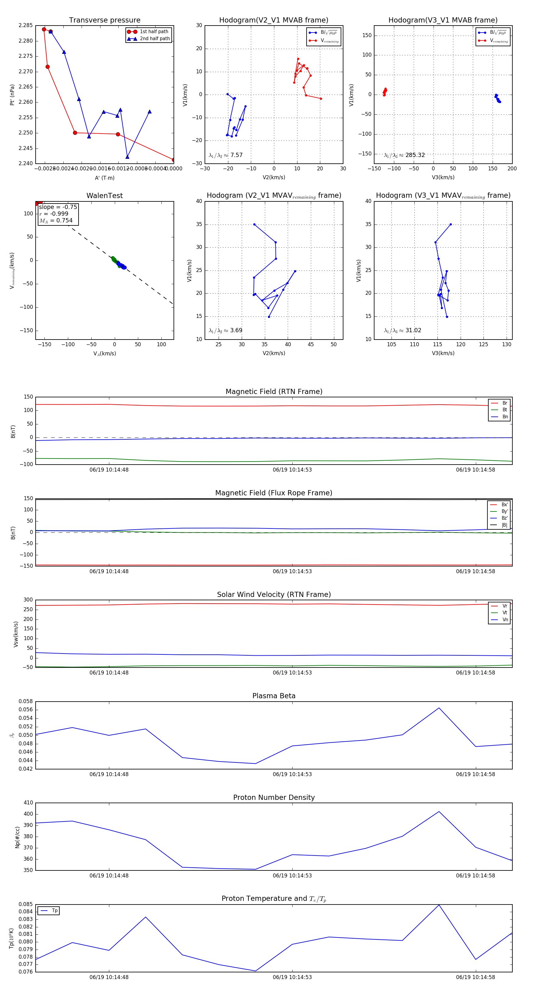
Flux Rope in 2023

Flux Rope Event 2023-06-19 10:14:46 ~ 2023-06-19 10:14:59 (14 seconds)


plot