HOME   LIST
‹–   –›

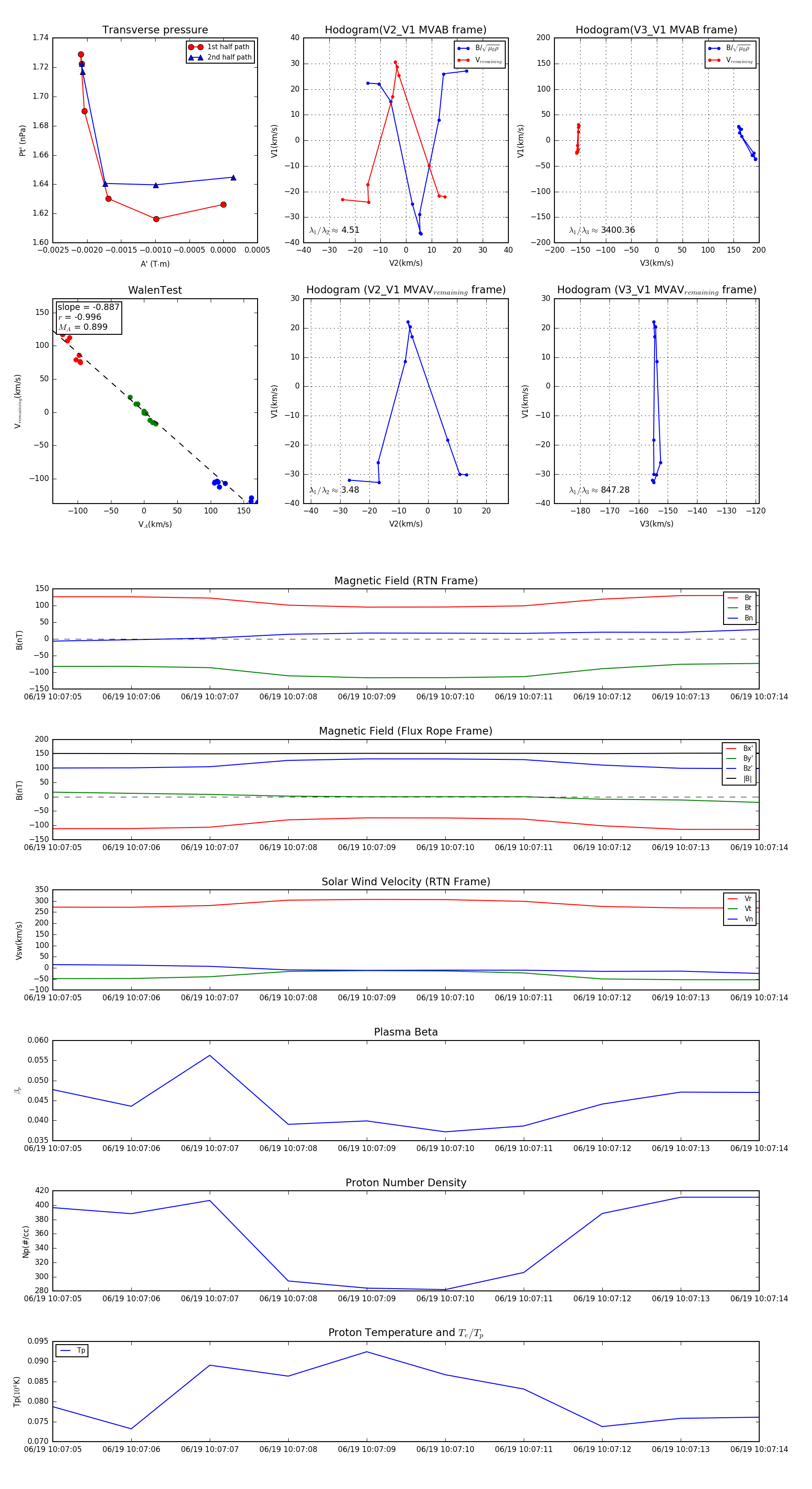
Flux Rope in 2023

Flux Rope Event 2023-06-19 10:07:05 ~ 2023-06-19 10:07:14 (10 seconds)


plot