HOME   LIST
‹–   –›

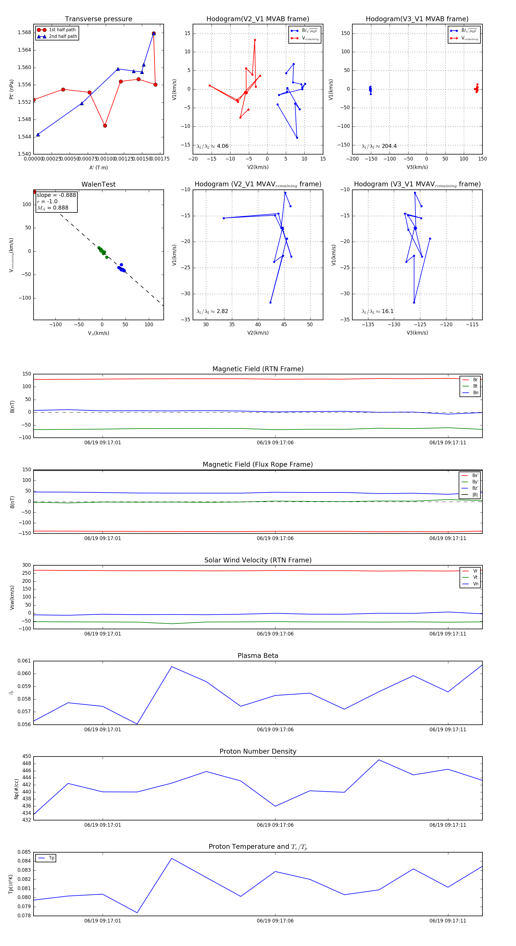
Flux Rope in 2023

Flux Rope Event 2023-06-19 09:16:59 ~ 2023-06-19 09:17:12 (14 seconds)


plot