HOME   LIST
‹–   –›

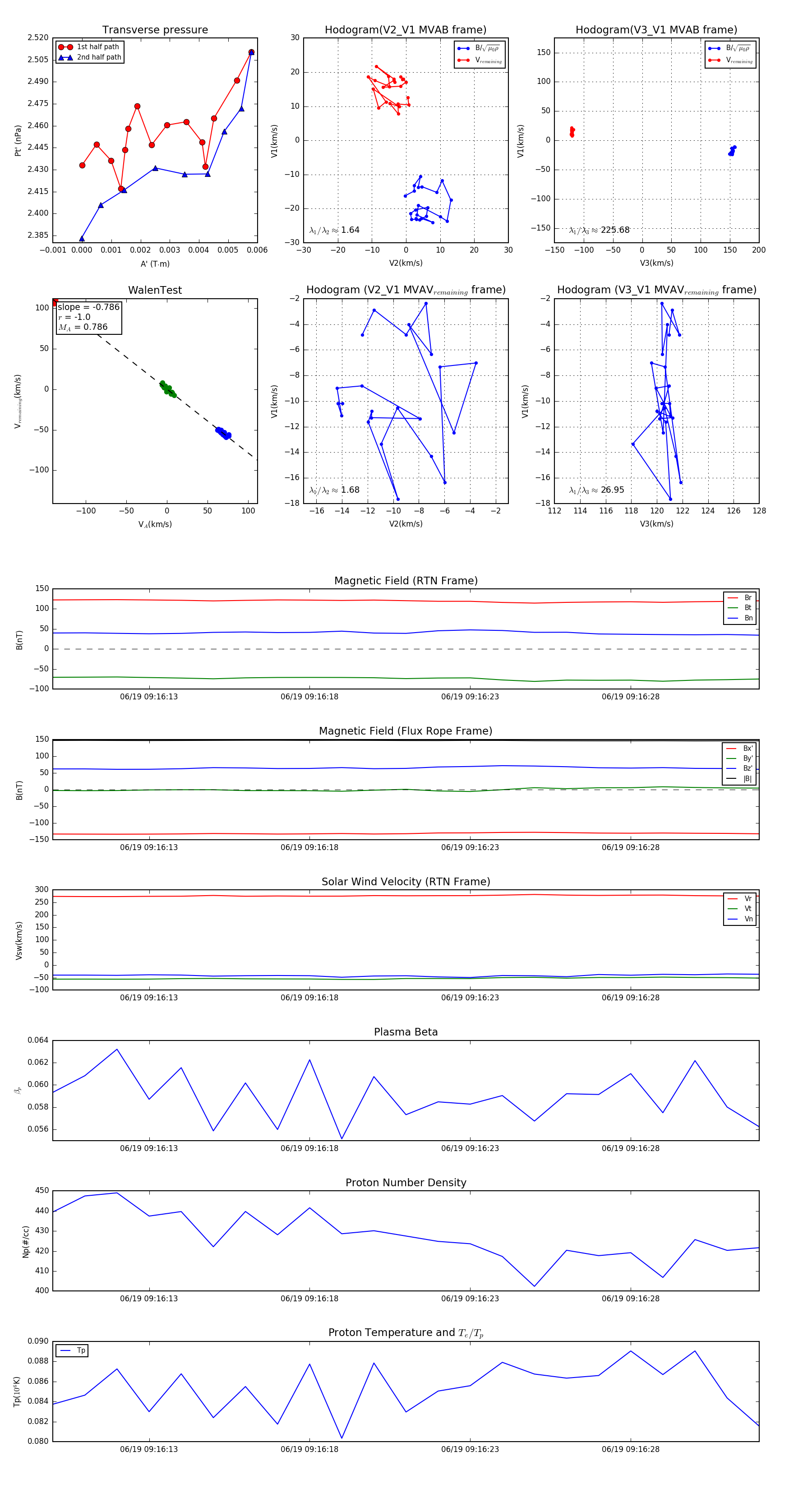
Flux Rope in 2023

Flux Rope Event 2023-06-19 09:16:10 ~ 2023-06-19 09:16:32 (23 seconds)


plot