HOME   LIST
‹–   –›

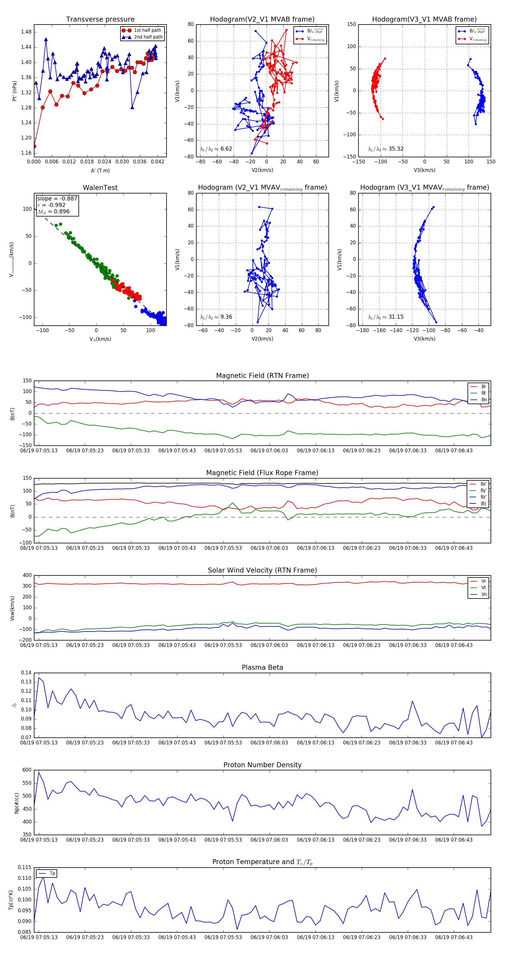
Flux Rope in 2023

Flux Rope Event 2023-06-19 07:05:12 ~ 2023-06-19 07:06:51 (100 seconds)


plot