HOME   LIST
‹–   –›

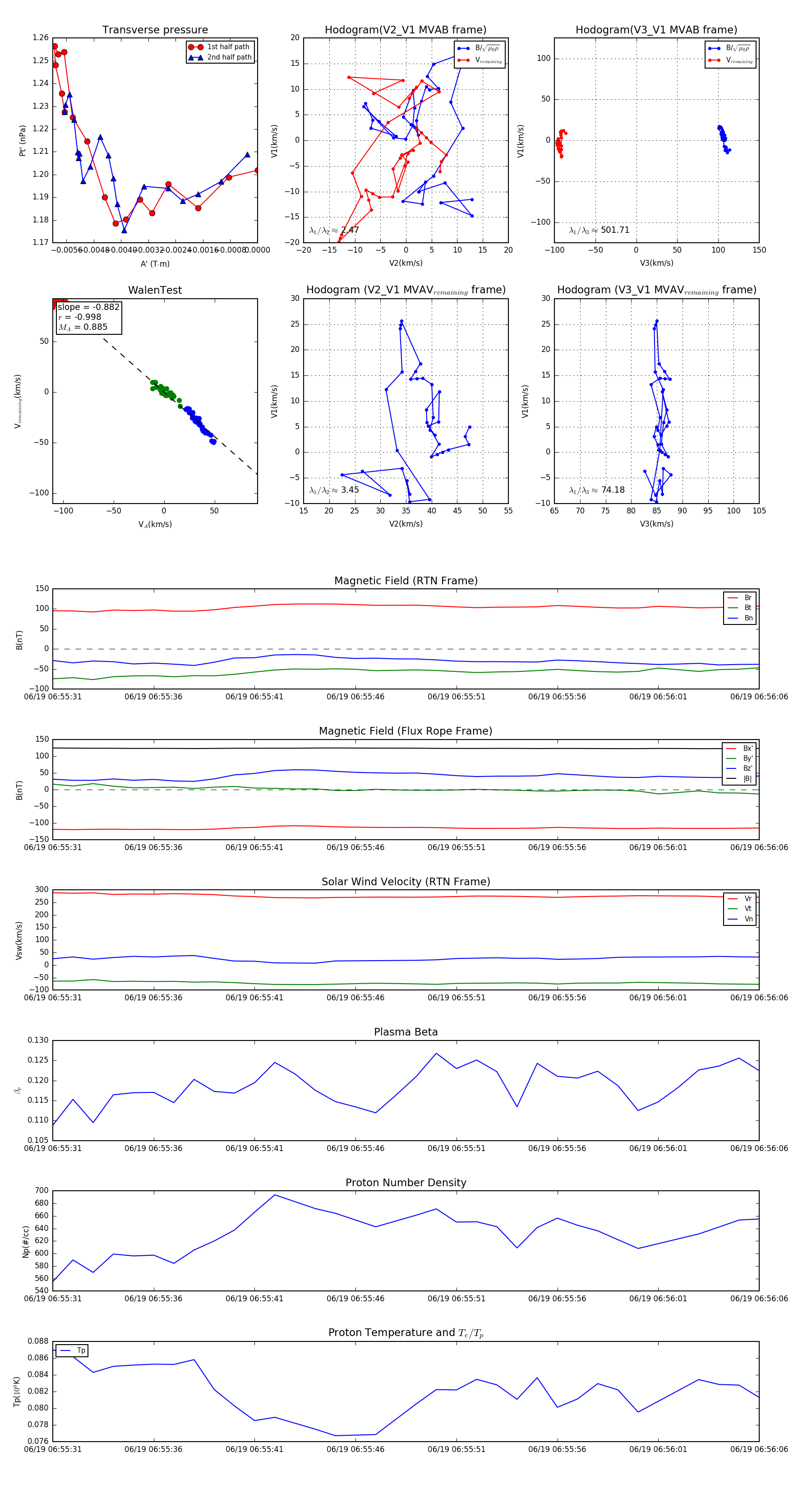
Flux Rope in 2023

Flux Rope Event 2023-06-19 06:55:31 ~ 2023-06-19 06:56:06 (36 seconds)


plot