HOME   LIST
‹–   –›

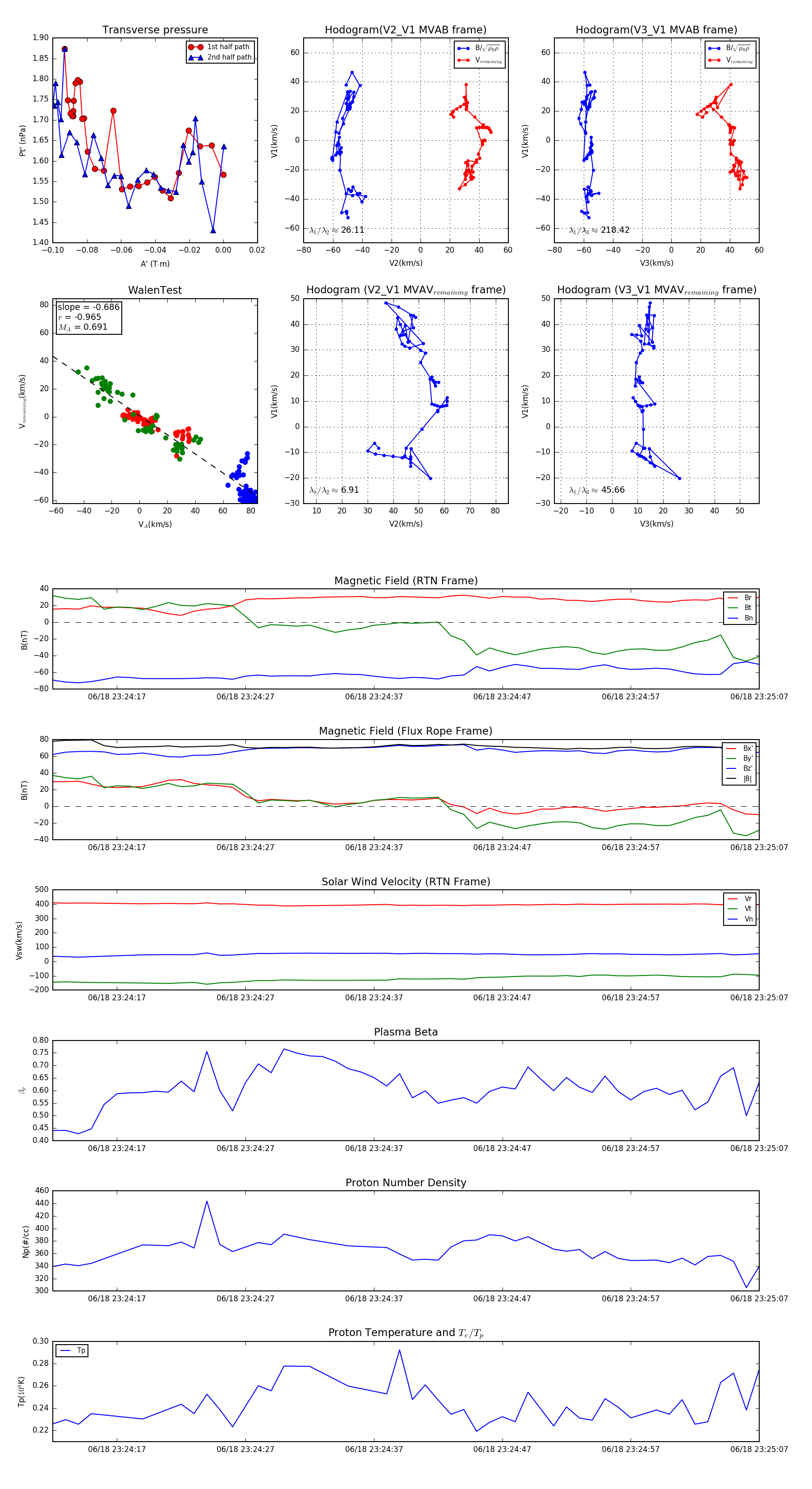
Flux Rope in 2023

Flux Rope Event 2023-06-18 23:24:12 ~ 2023-06-18 23:25:07 (56 seconds)


plot