HOME   LIST
‹–   –›

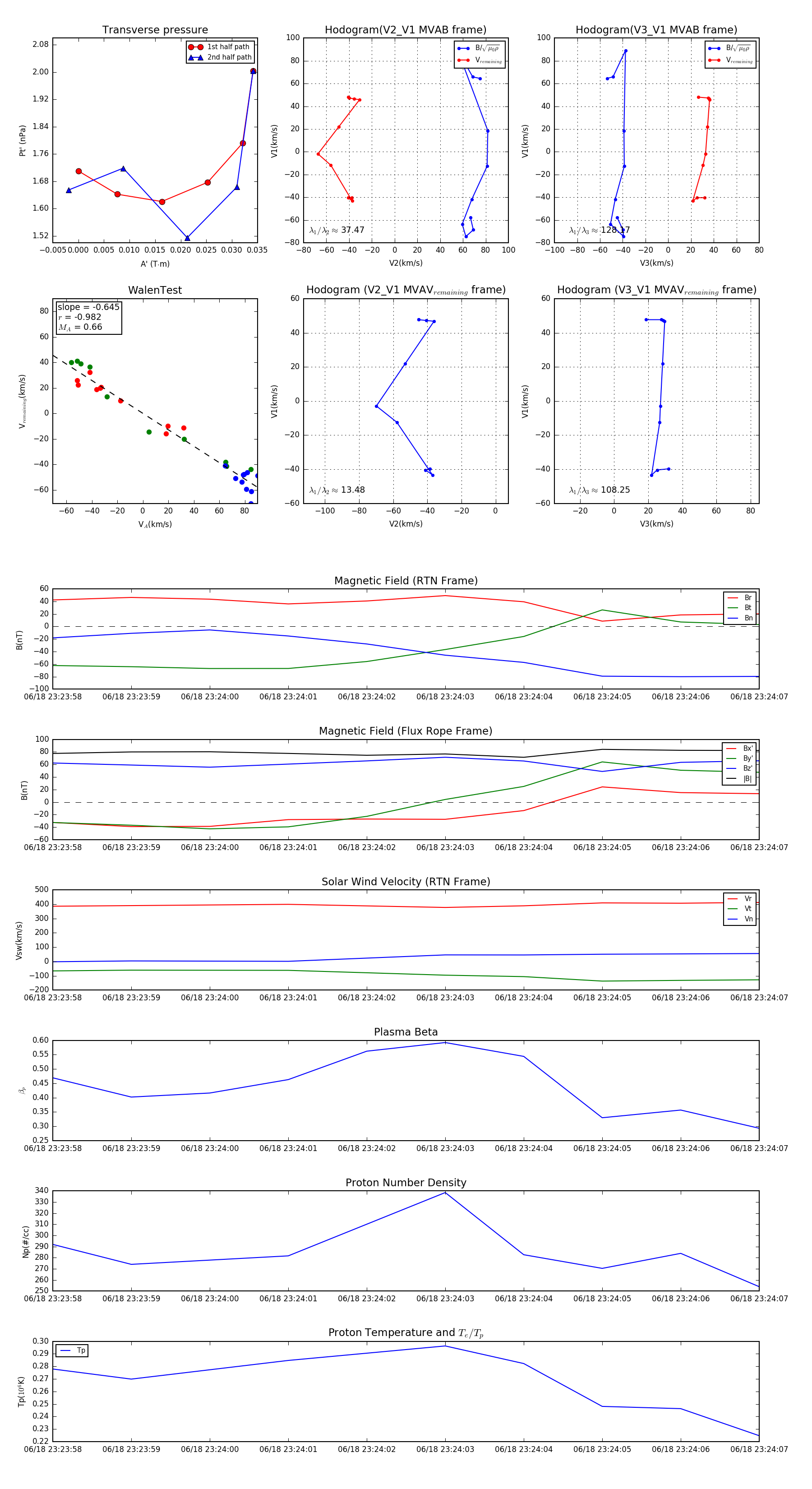
Flux Rope in 2023

Flux Rope Event 2023-06-18 23:23:58 ~ 2023-06-18 23:24:07 (10 seconds)


plot