HOME   LIST
‹–   –›

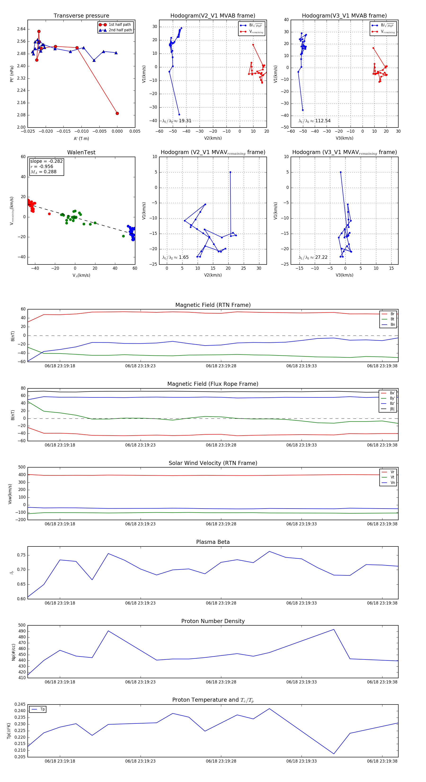
Flux Rope in 2023

Flux Rope Event 2023-06-18 23:19:16 ~ 2023-06-18 23:19:39 (24 seconds)


plot