HOME   LIST
‹–   –›

Flux Rope in 2023

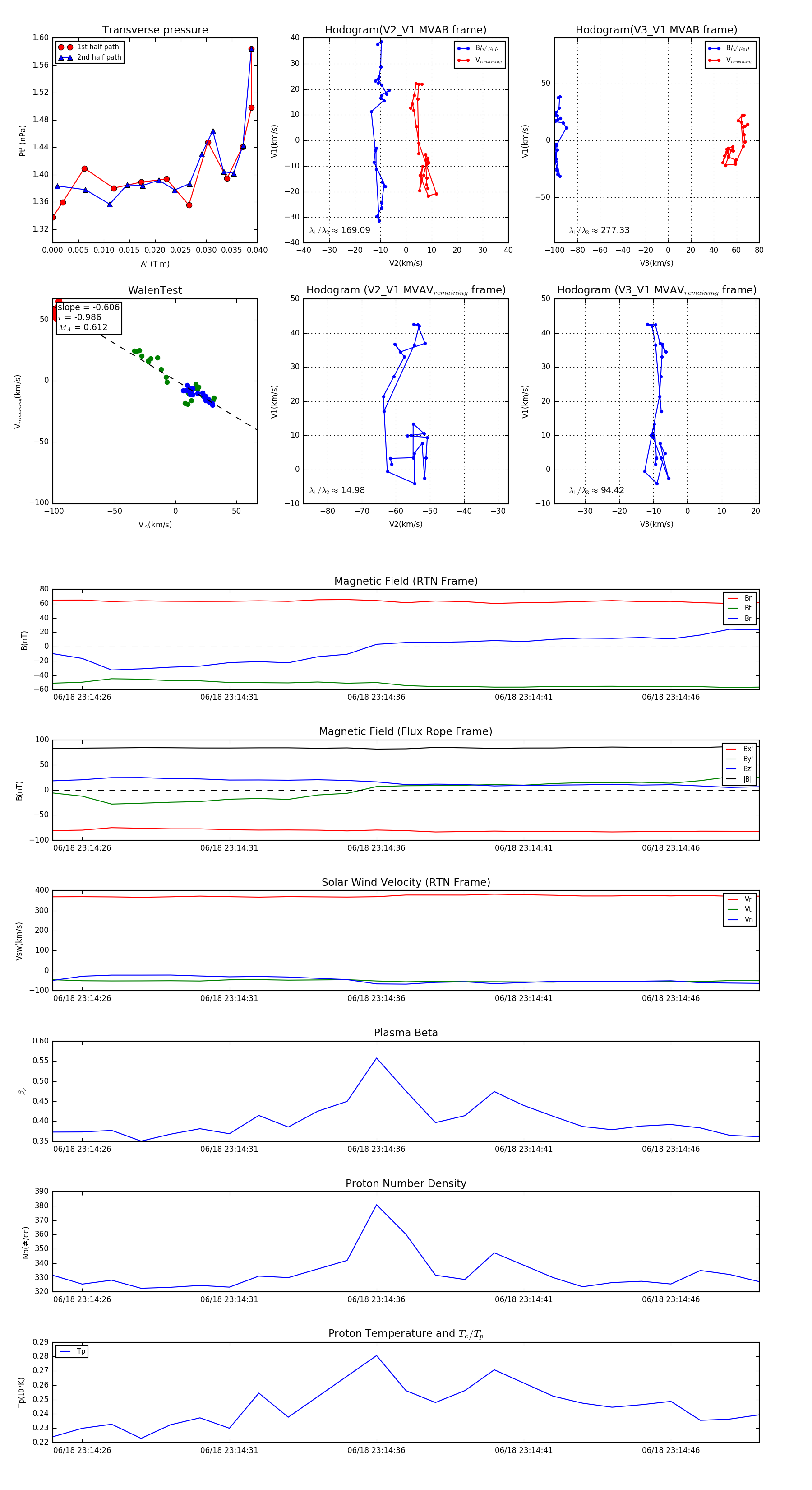
Flux Rope Event 2023-06-18 23:14:25 ~ 2023-06-18 23:14:49 (25 seconds)


plot