HOME   LIST
‹–   –›

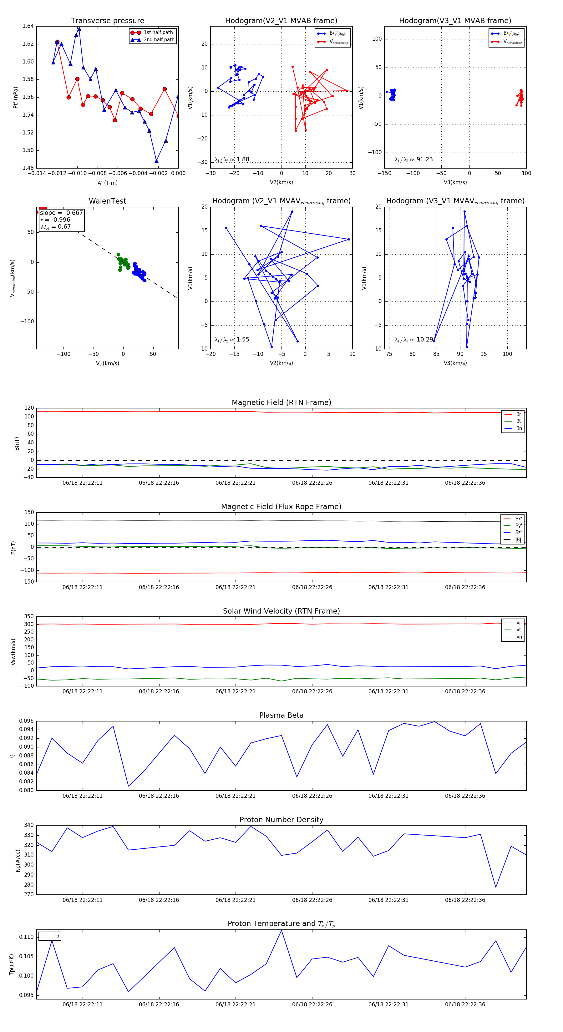
Flux Rope in 2023

Flux Rope Event 2023-06-18 22:22:08 ~ 2023-06-18 22:22:40 (33 seconds)


plot