HOME   LIST
‹–   –›

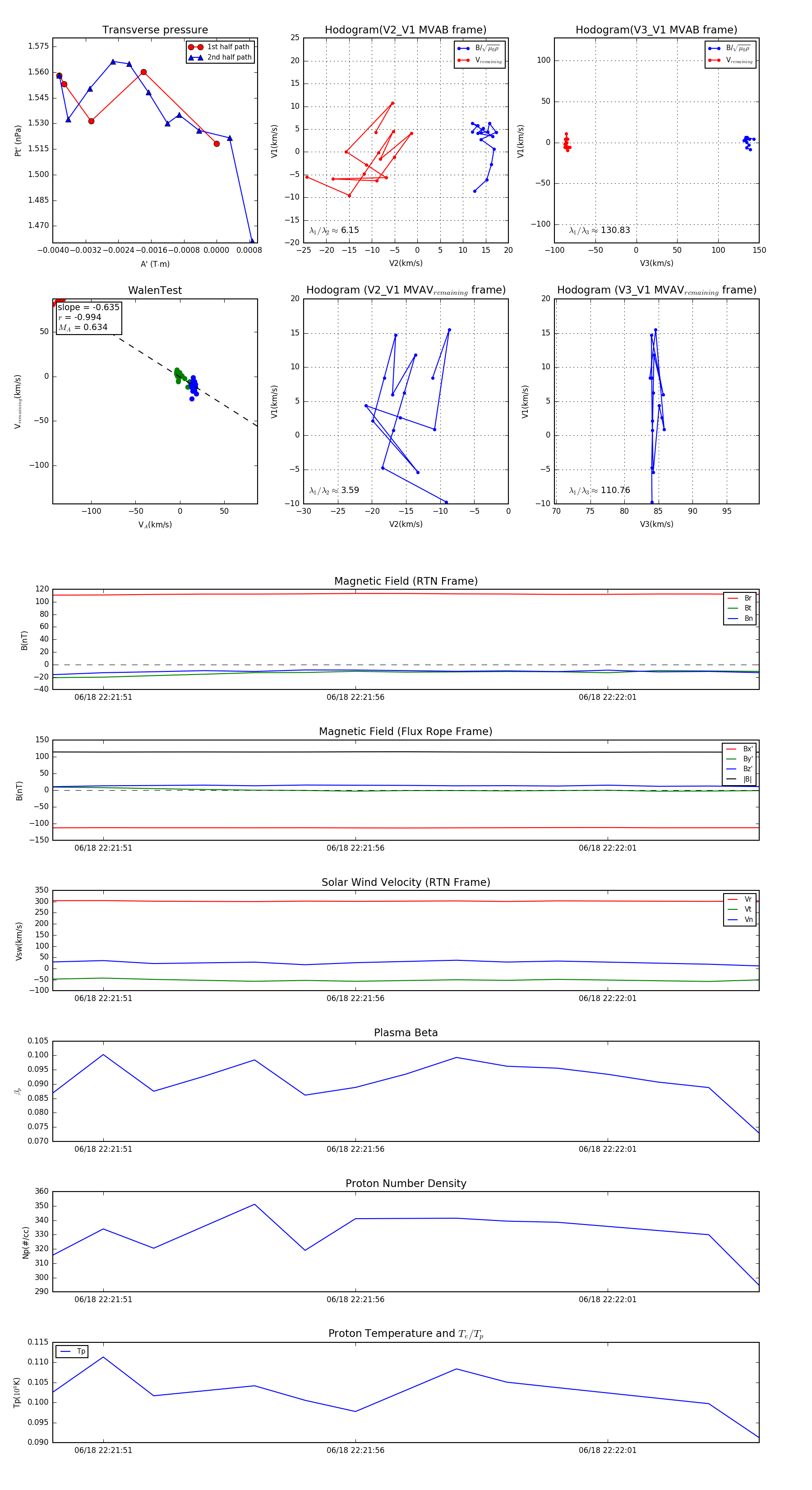
Flux Rope in 2023

Flux Rope Event 2023-06-18 22:21:50 ~ 2023-06-18 22:22:04 (15 seconds)


plot