HOME   LIST
‹–   –›

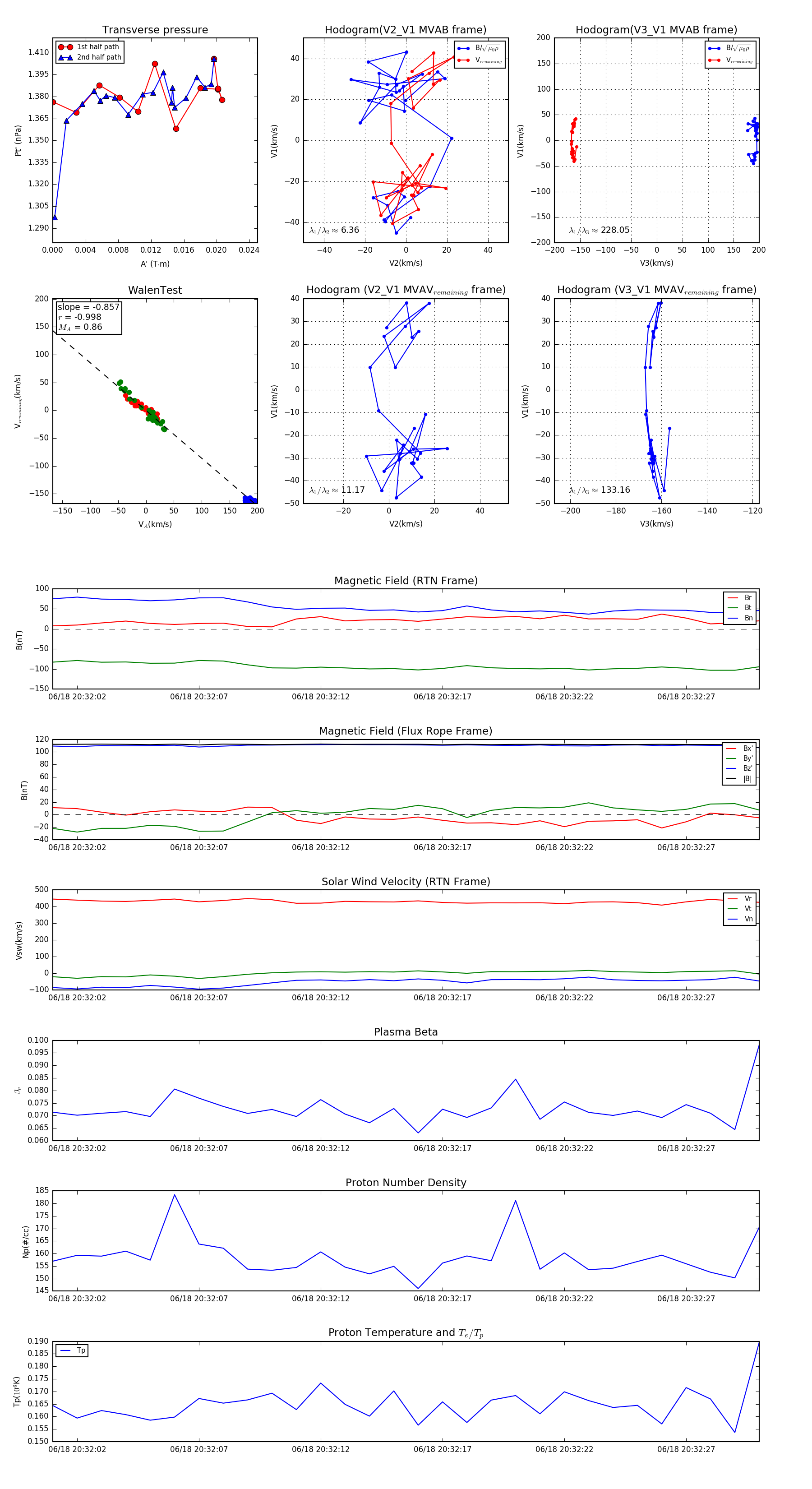
Flux Rope in 2023

Flux Rope Event 2023-06-18 20:32:01 ~ 2023-06-18 20:32:30 (30 seconds)


plot