HOME   LIST
‹–   –›

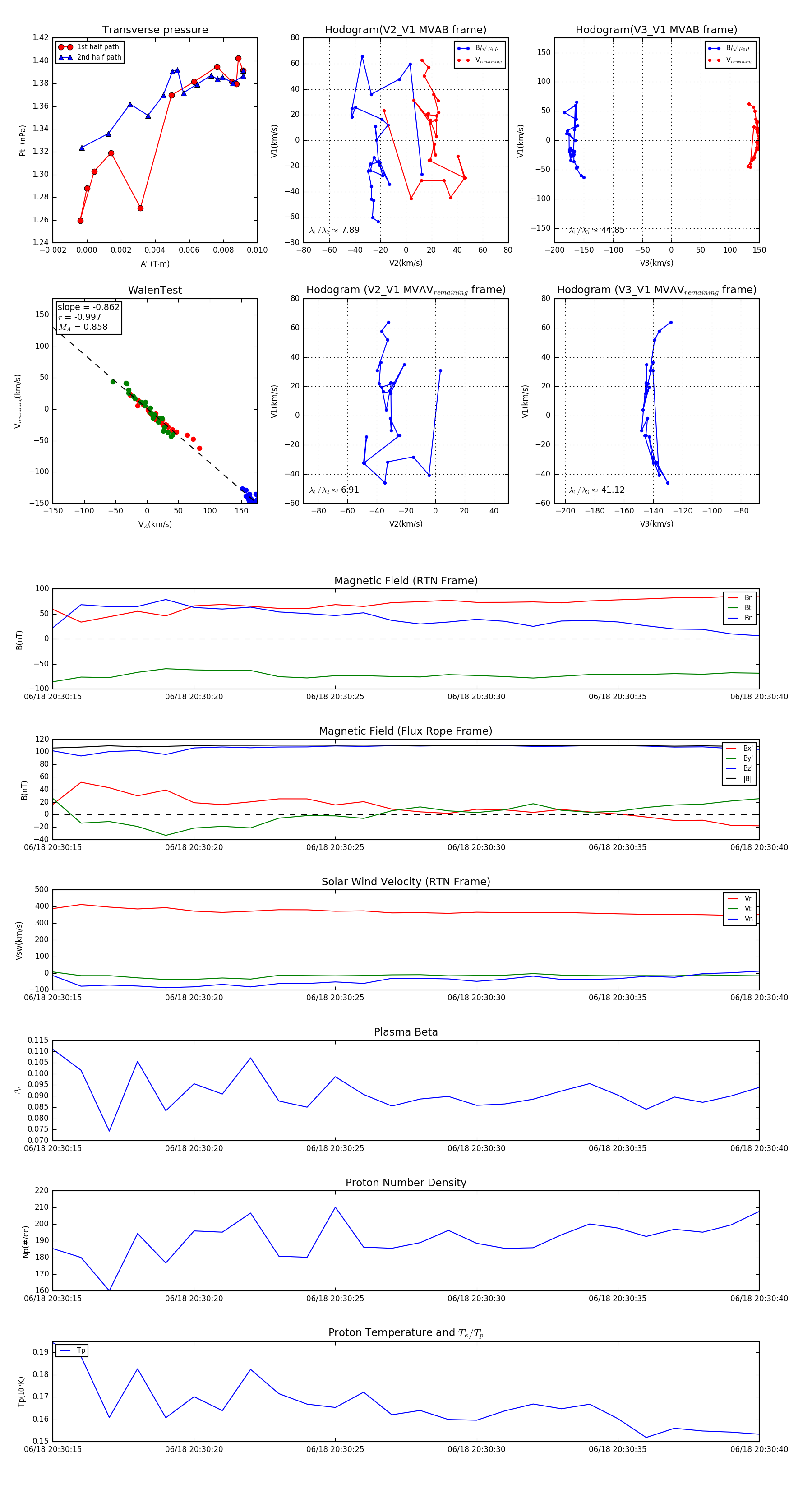
Flux Rope in 2023

Flux Rope Event 2023-06-18 20:30:15 ~ 2023-06-18 20:30:40 (26 seconds)


plot