HOME   LIST
‹–   –›

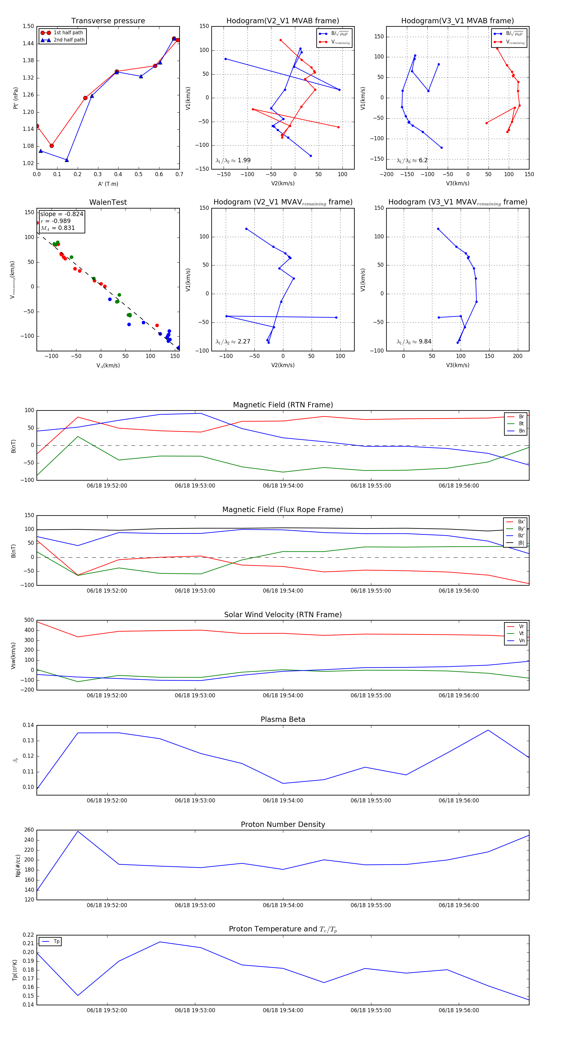
Flux Rope in 2023

Flux Rope Event 2023-06-18 19:51:12 ~ 2023-06-18 19:56:48 (337 seconds)


plot