HOME   LIST
‹–   –›

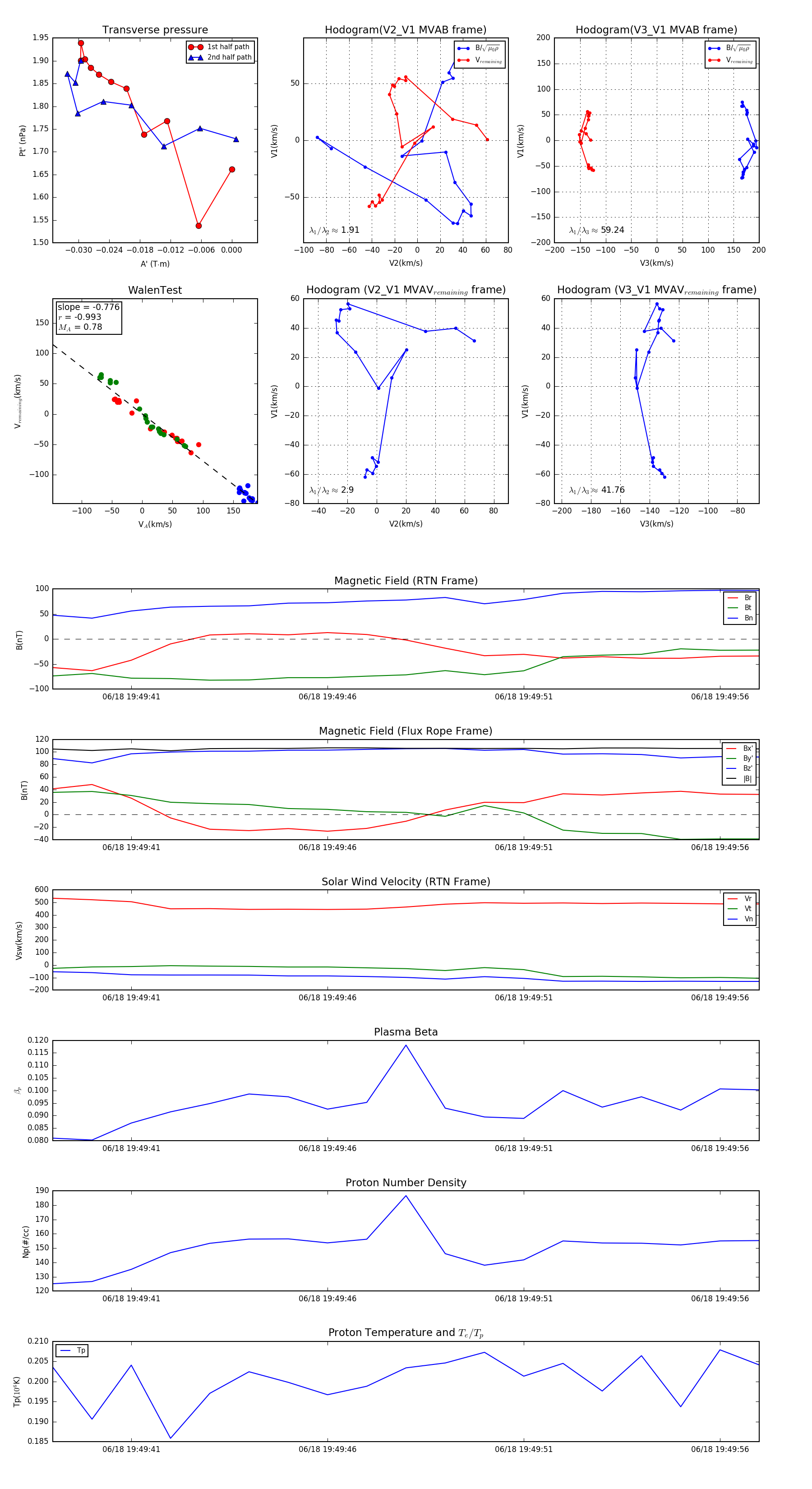
Flux Rope in 2023

Flux Rope Event 2023-06-18 19:49:39 ~ 2023-06-18 19:49:57 (19 seconds)


plot