HOME   LIST
‹–   –›

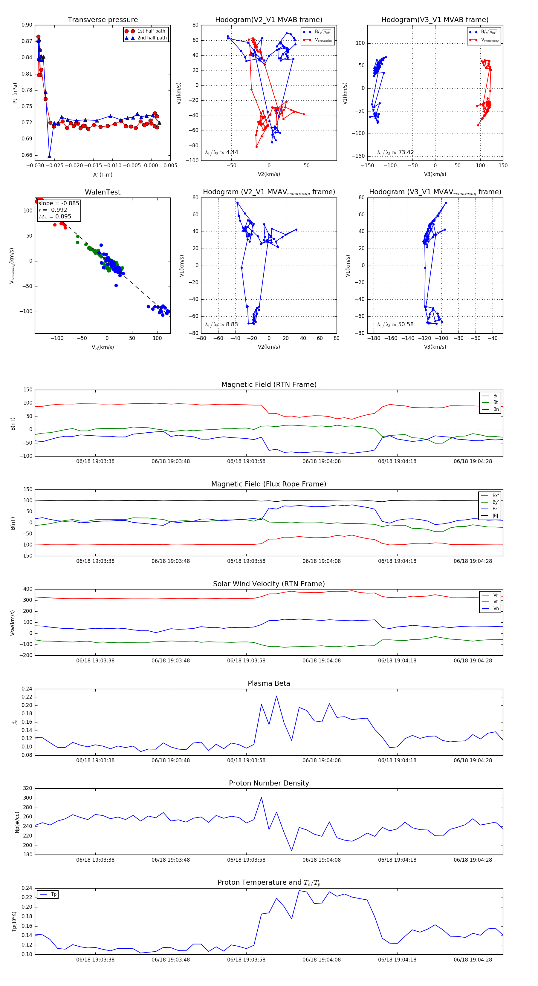
Flux Rope in 2023

Flux Rope Event 2023-06-18 19:03:30 ~ 2023-06-18 19:04:32 (63 seconds)


plot