HOME   LIST
‹–   –›

Flux Rope in 2023

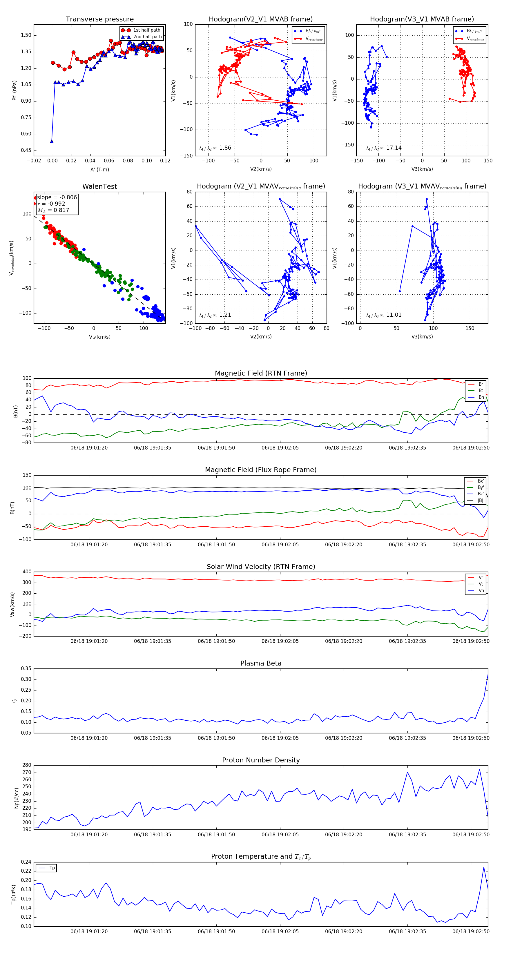
Flux Rope Event 2023-06-18 19:01:07 ~ 2023-06-18 19:02:54 (108 seconds)


plot