HOME   LIST
‹–   –›

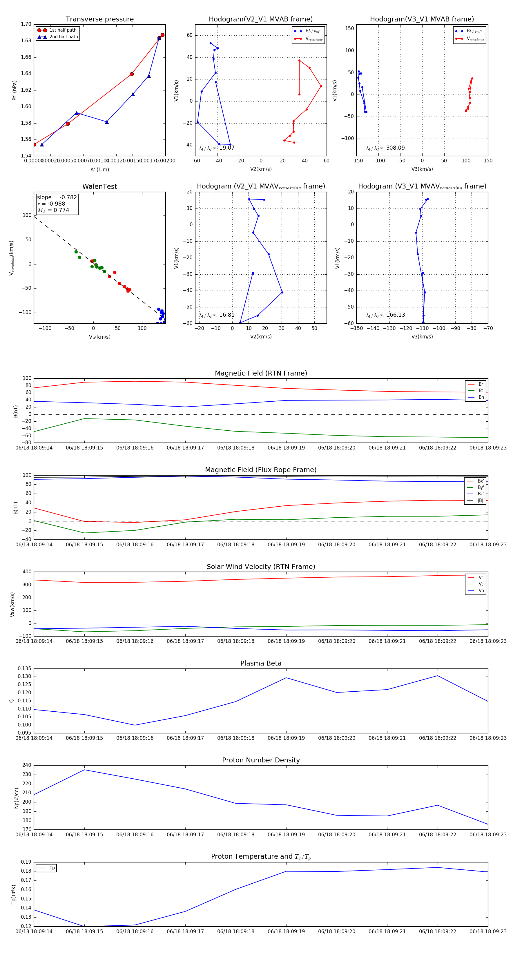
Flux Rope in 2023

Flux Rope Event 2023-06-18 18:09:14 ~ 2023-06-18 18:09:23 (10 seconds)


plot