HOME   LIST
‹–   –›

Flux Rope in 2023

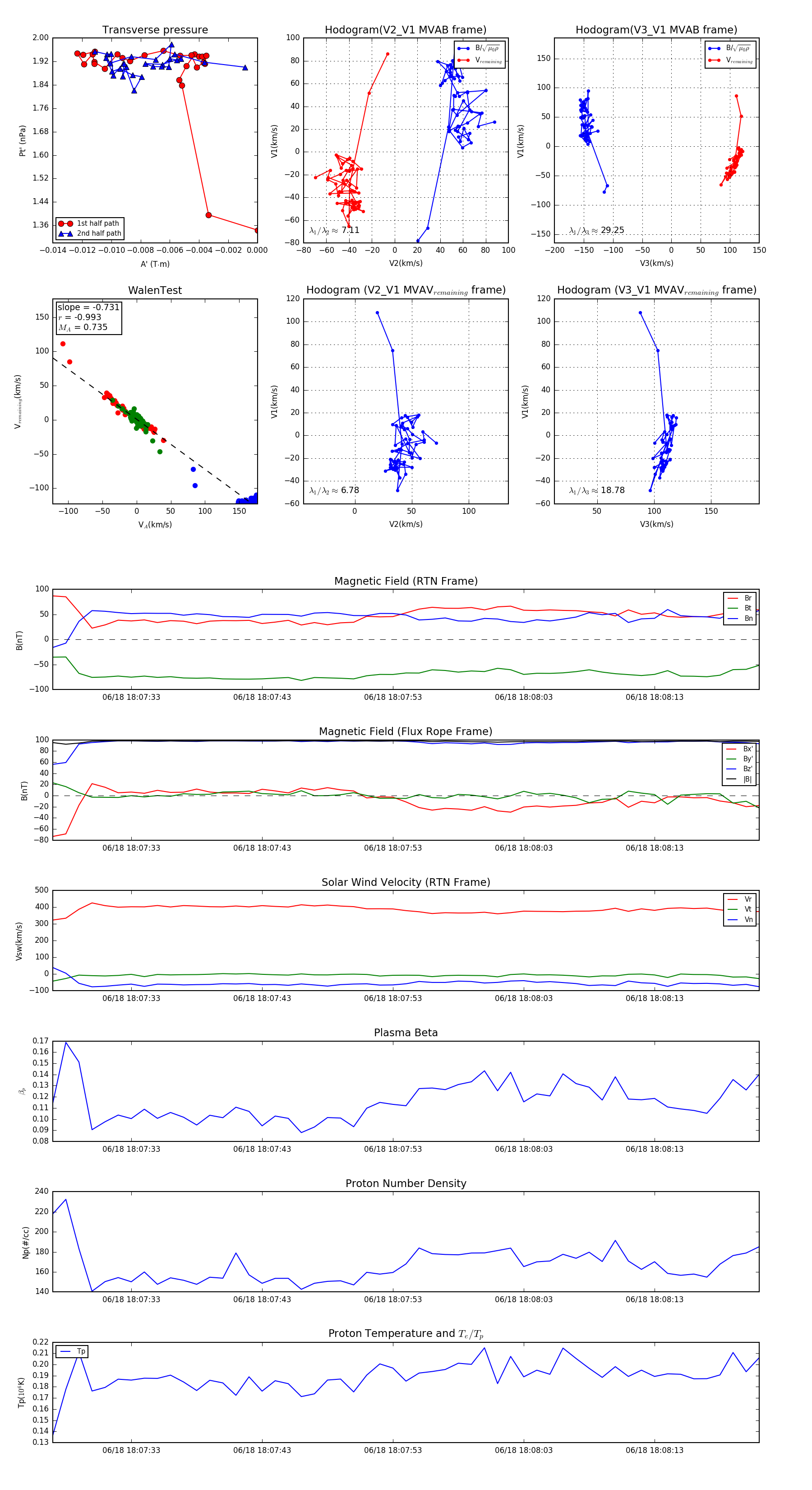
Flux Rope Event 2023-06-18 18:07:27 ~ 2023-06-18 18:08:21 (55 seconds)


plot