HOME   LIST
‹–   –›

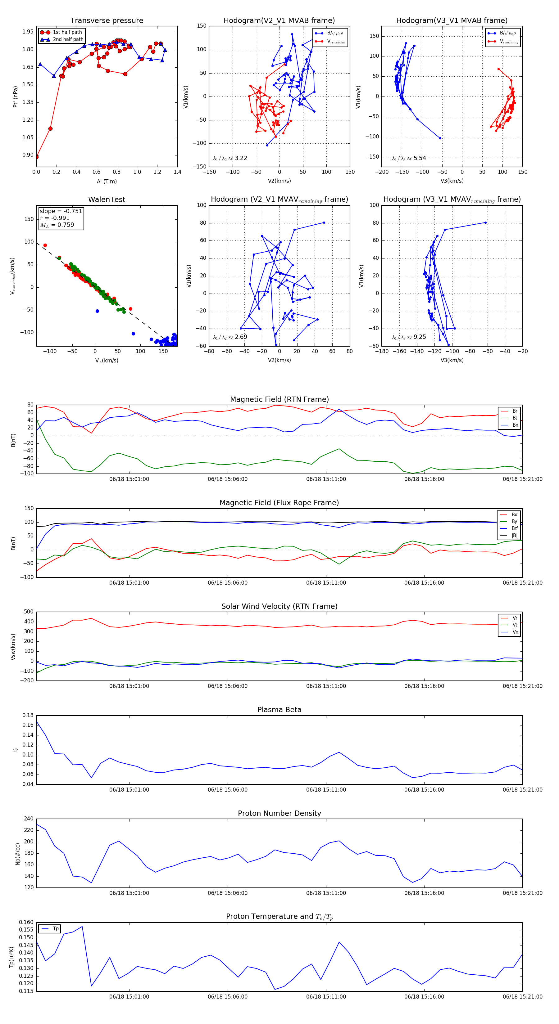
Flux Rope in 2023

Flux Rope Event 2023-06-18 14:56:16 ~ 2023-06-18 15:21:00 (1485 seconds)


plot