HOME   LIST
‹–   –›

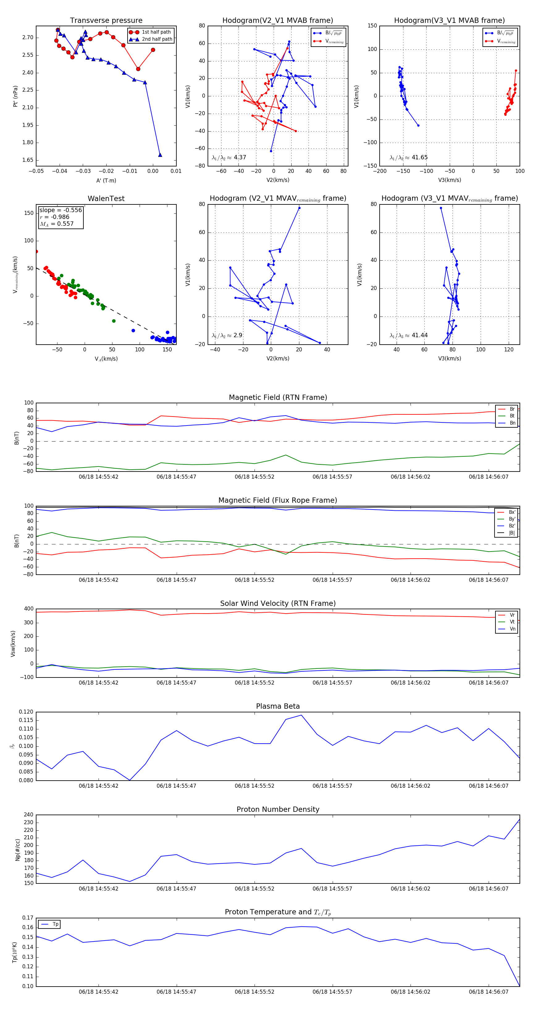
Flux Rope in 2023

Flux Rope Event 2023-06-18 14:55:38 ~ 2023-06-18 14:56:09 (32 seconds)


plot