HOME   LIST
‹–   –›

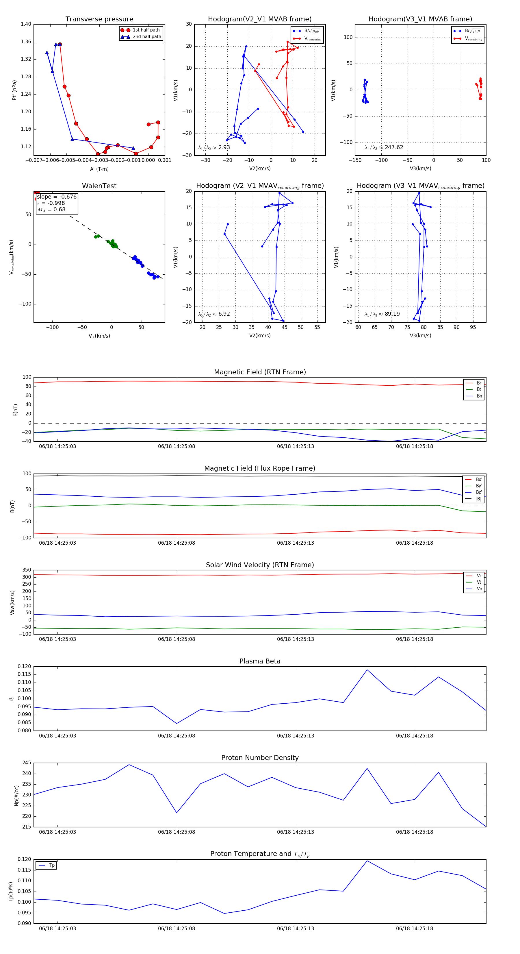
Flux Rope in 2023

Flux Rope Event 2023-06-18 14:25:02 ~ 2023-06-18 14:25:21 (20 seconds)


plot