HOME   LIST
‹–   –›

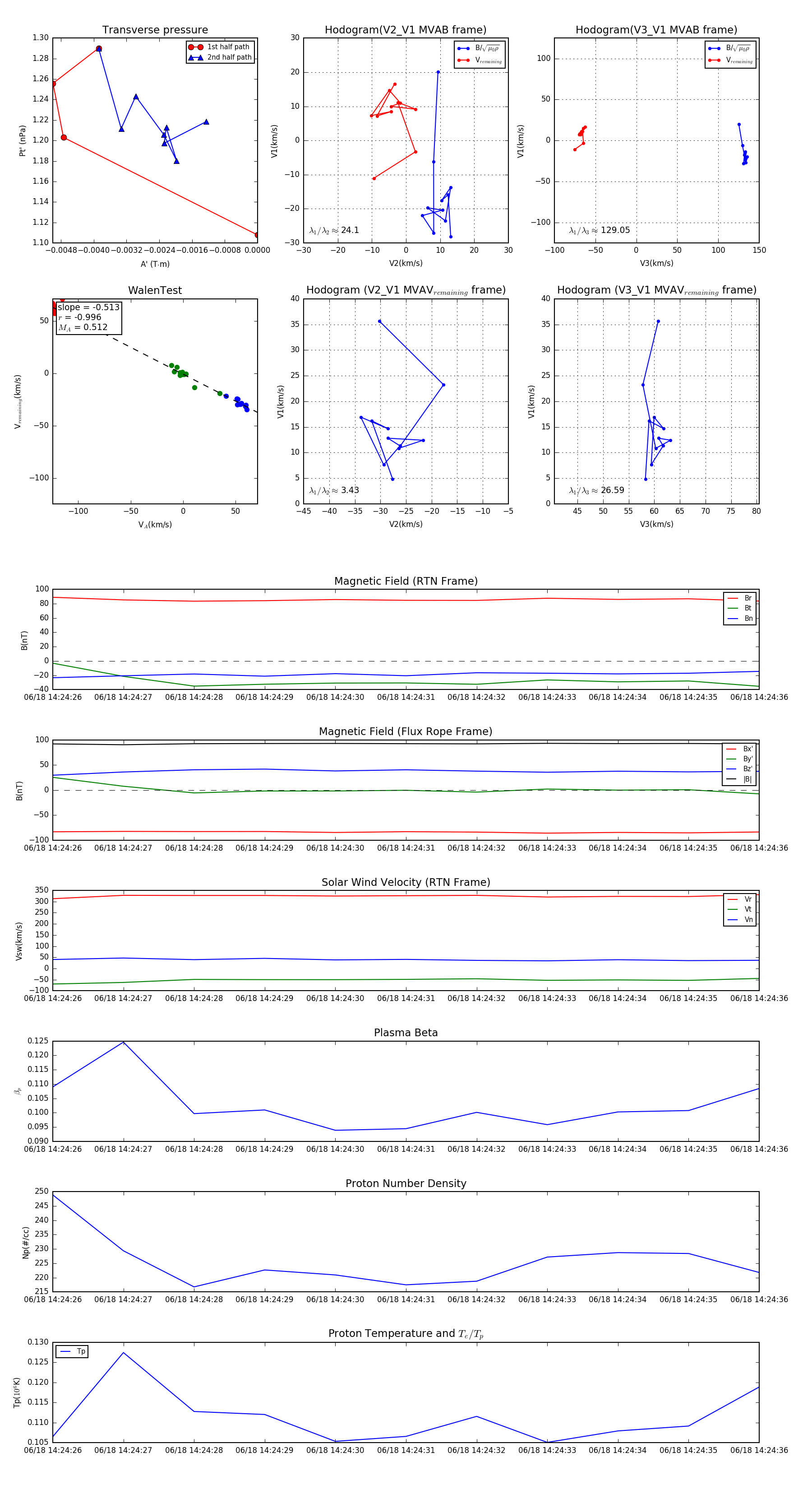
Flux Rope in 2023

Flux Rope Event 2023-06-18 14:24:26 ~ 2023-06-18 14:24:36 (11 seconds)


plot