HOME   LIST
‹–   –›

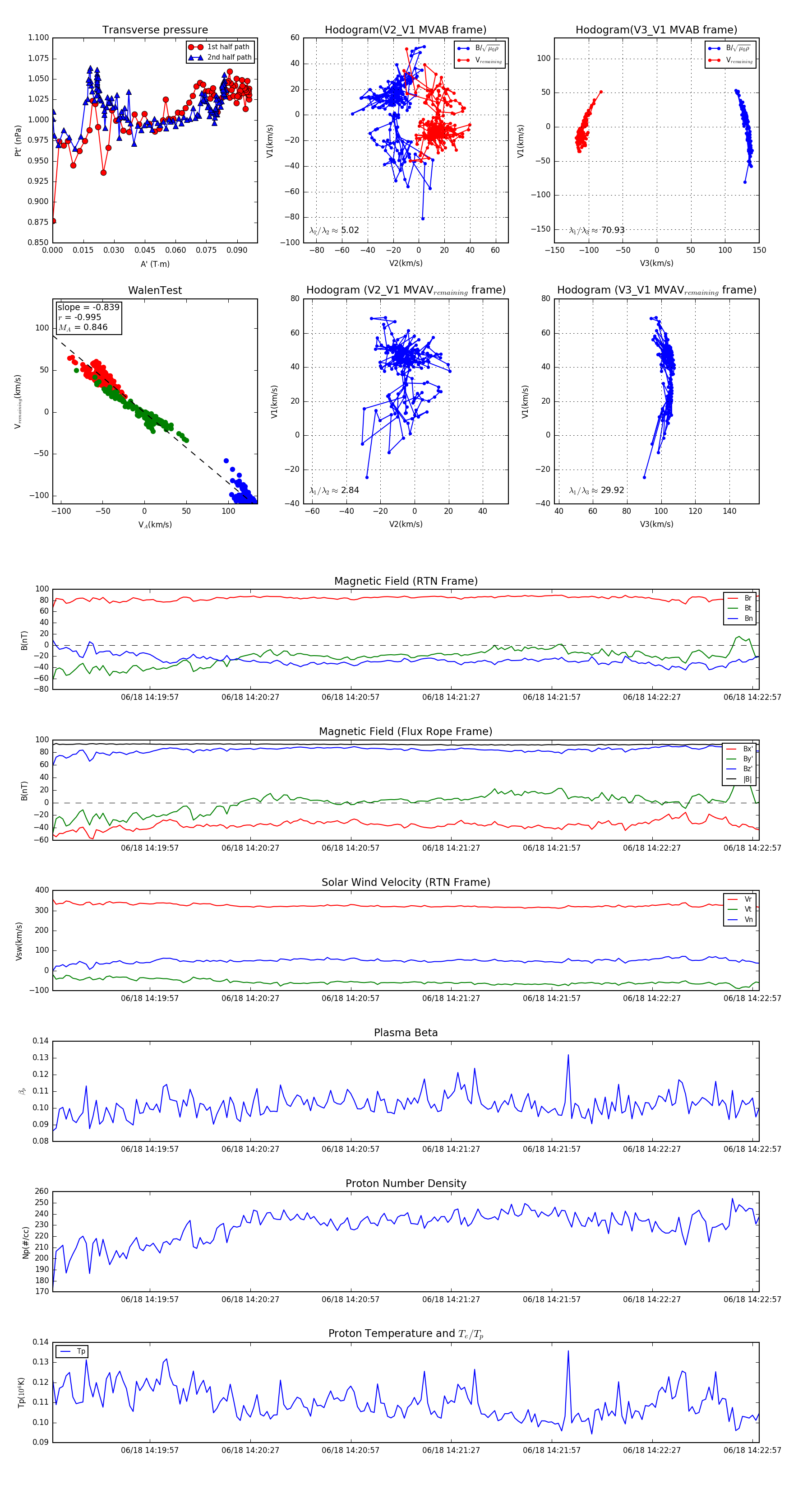
Flux Rope in 2023

Flux Rope Event 2023-06-18 14:19:28 ~ 2023-06-18 14:22:59 (212 seconds)


plot