HOME   LIST
‹–   –›

Flux Rope in 2023

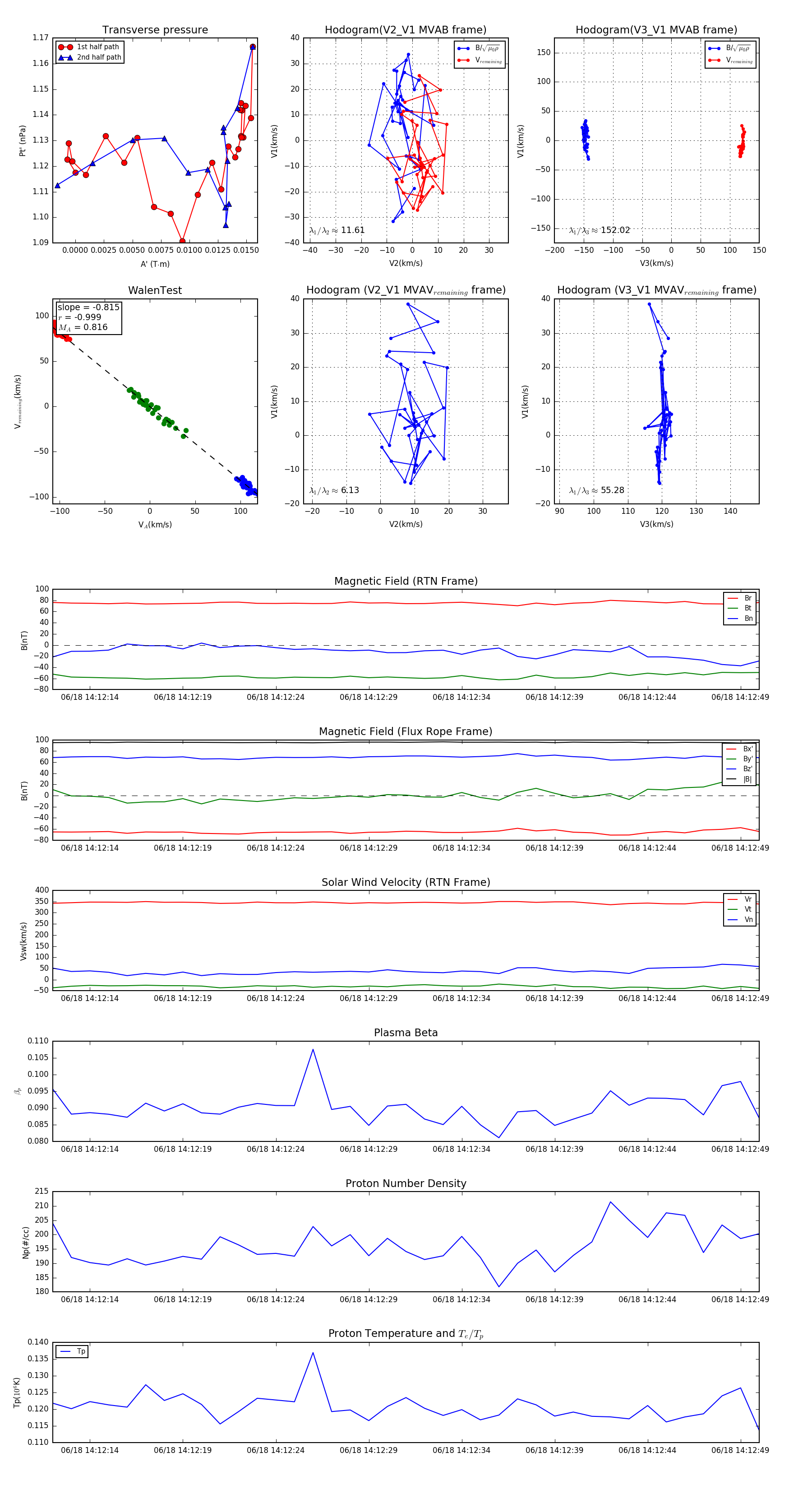
Flux Rope Event 2023-06-18 14:12:12 ~ 2023-06-18 14:12:50 (39 seconds)


plot