HOME   LIST
‹–   –›

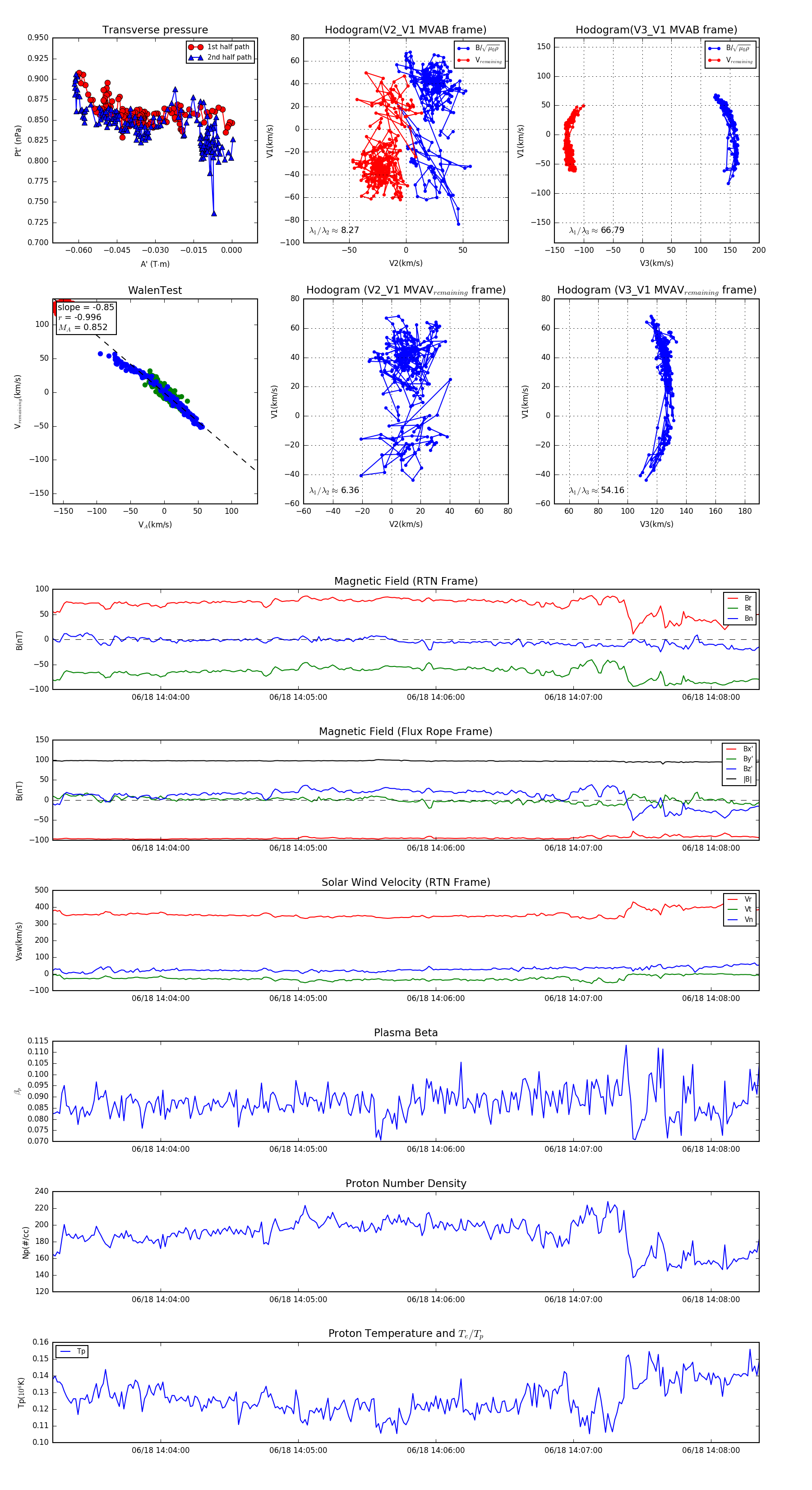
Flux Rope in 2023

Flux Rope Event 2023-06-18 14:03:13 ~ 2023-06-18 14:08:21 (309 seconds)


plot