HOME   LIST
‹–   –›

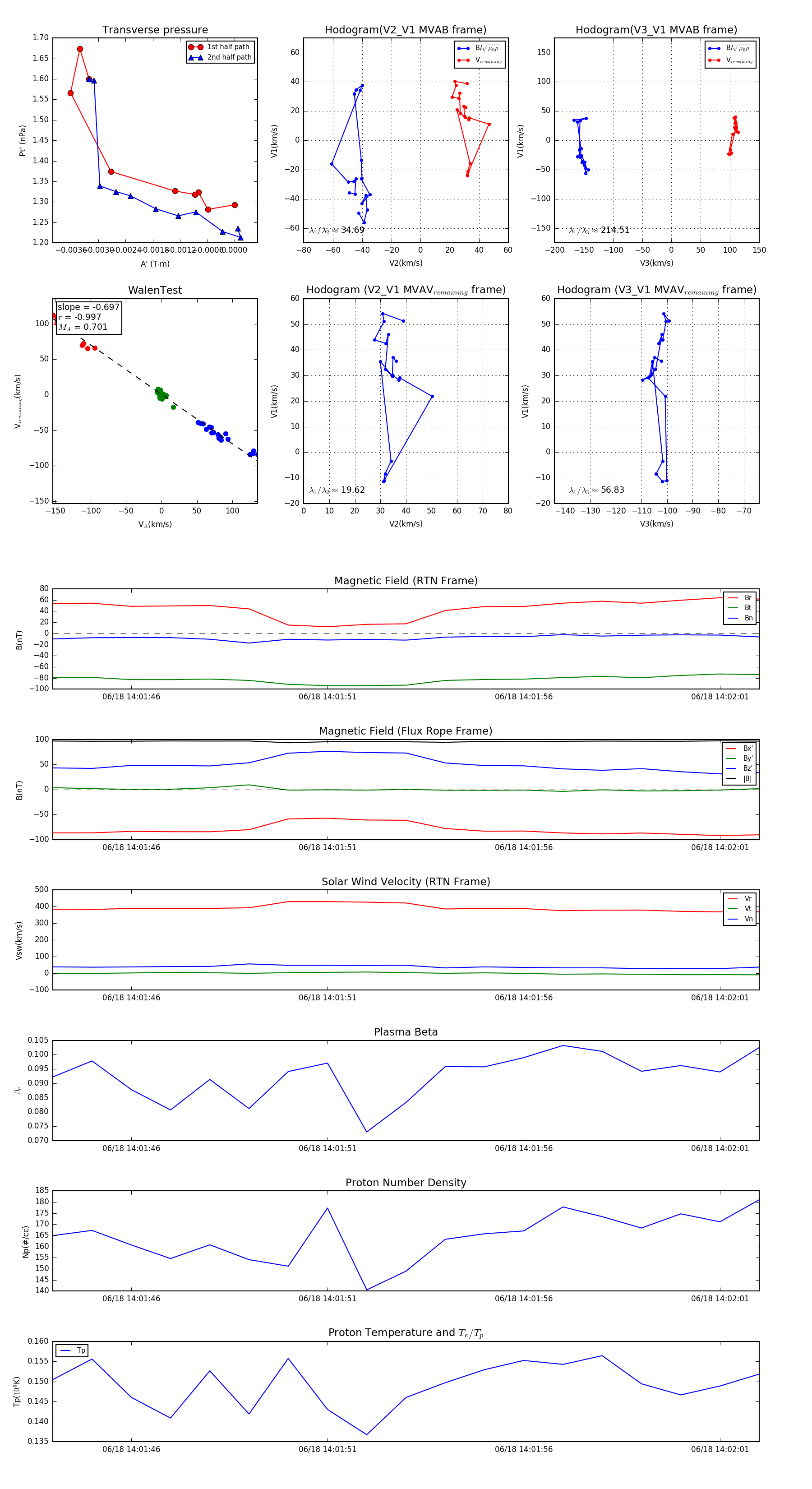
Flux Rope in 2023

Flux Rope Event 2023-06-18 14:01:44 ~ 2023-06-18 14:02:02 (19 seconds)


plot