HOME   LIST
‹–   –›

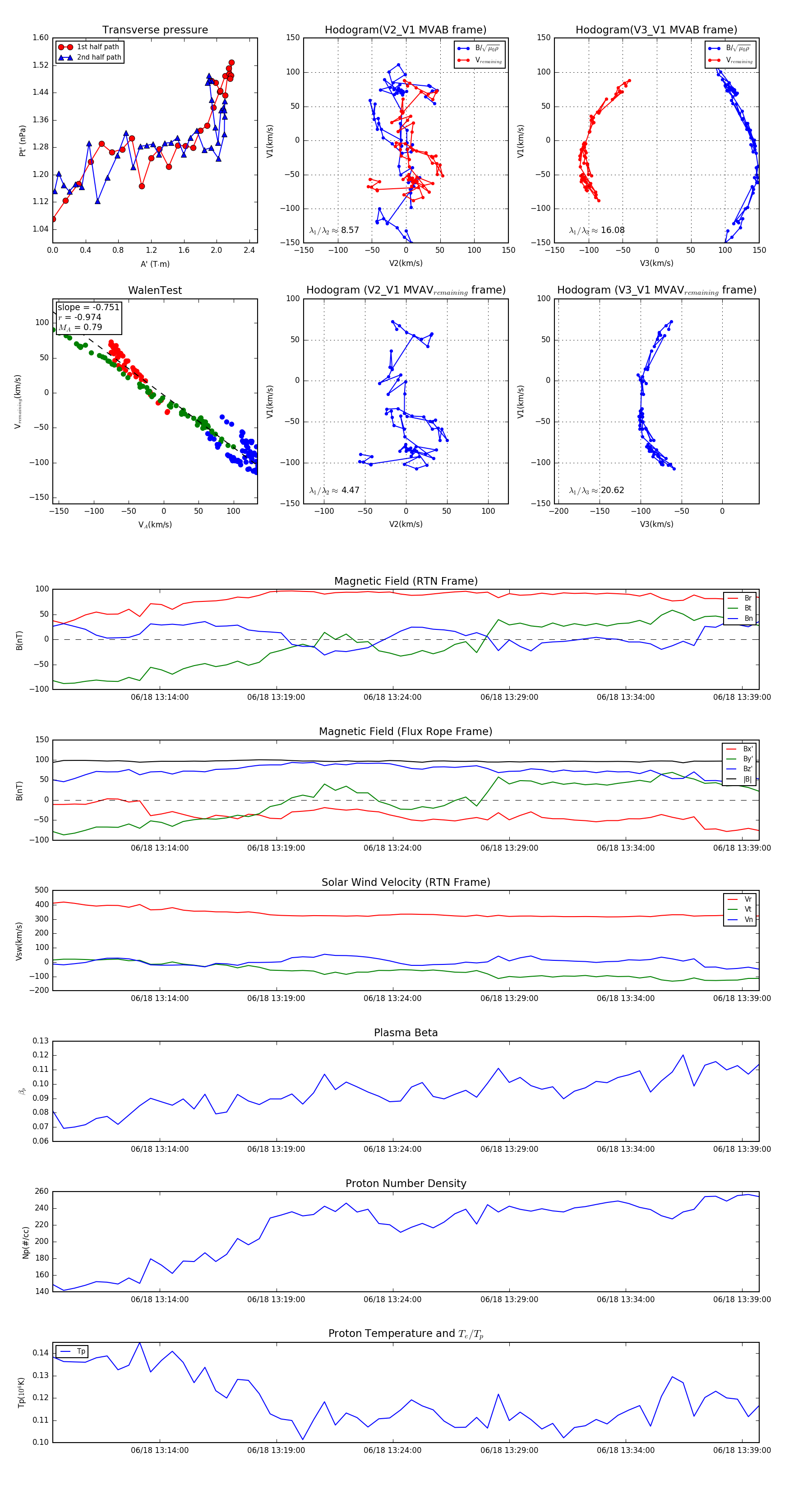
Flux Rope in 2023

Flux Rope Event 2023-06-18 13:09:24 ~ 2023-06-18 13:39:44 (1821 seconds)


plot