HOME   LIST
‹–   –›

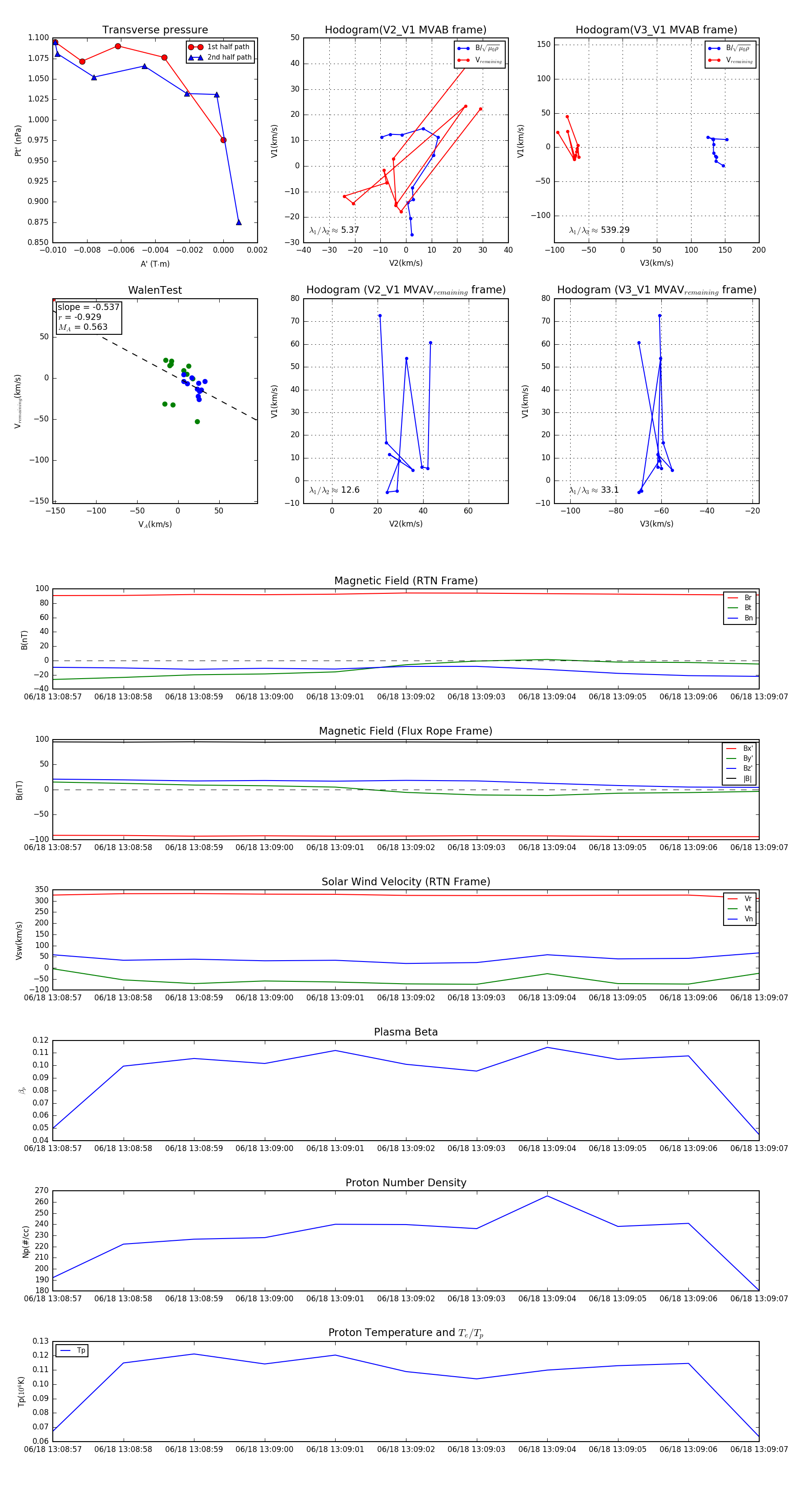
Flux Rope in 2023

Flux Rope Event 2023-06-18 13:08:57 ~ 2023-06-18 13:09:07 (11 seconds)


plot