HOME   LIST
‹–   –›

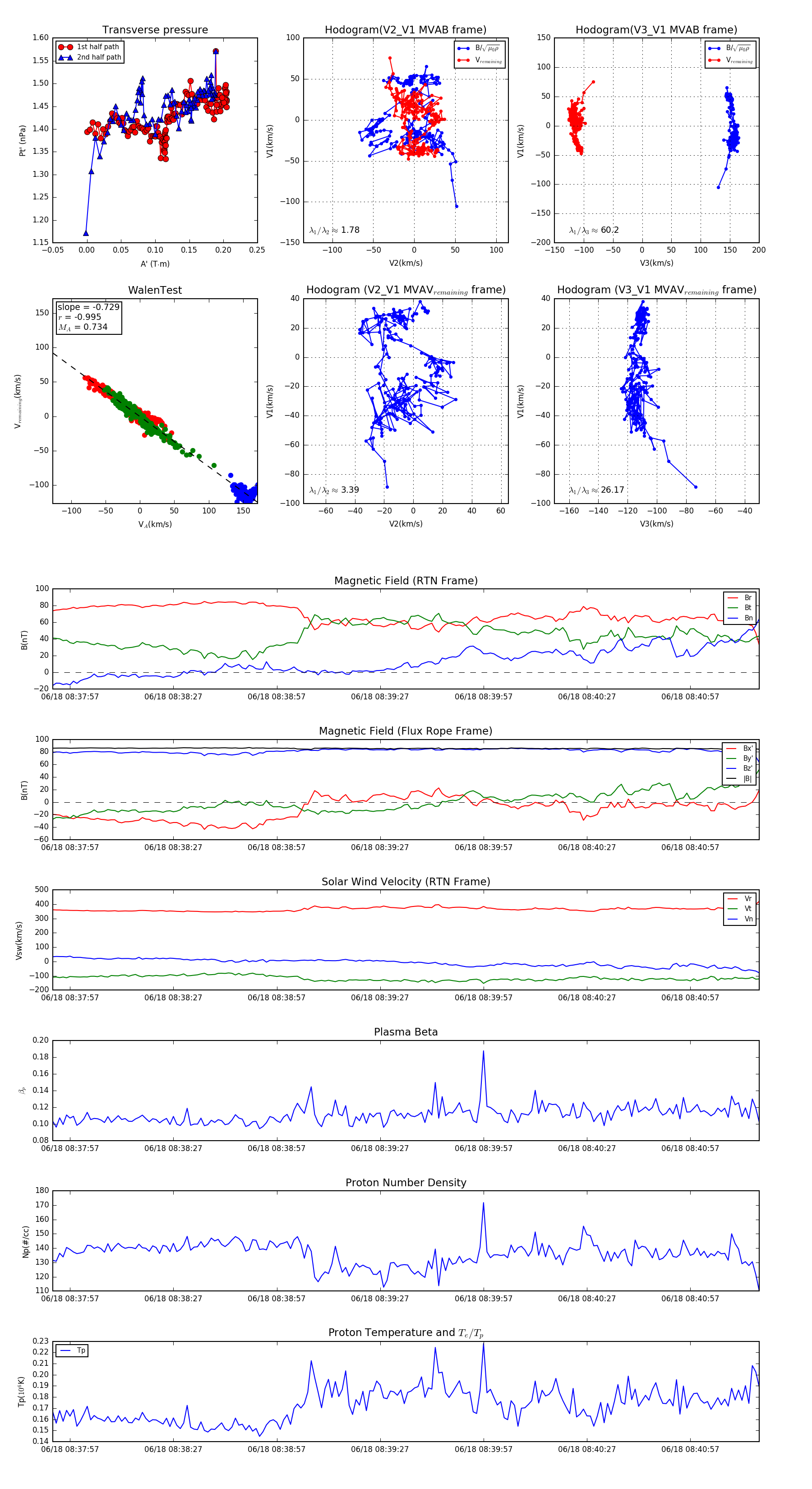
Flux Rope in 2023

Flux Rope Event 2023-06-18 08:37:52 ~ 2023-06-18 08:41:17 (206 seconds)


plot