HOME   LIST
‹–   –›

Flux Rope in 2023

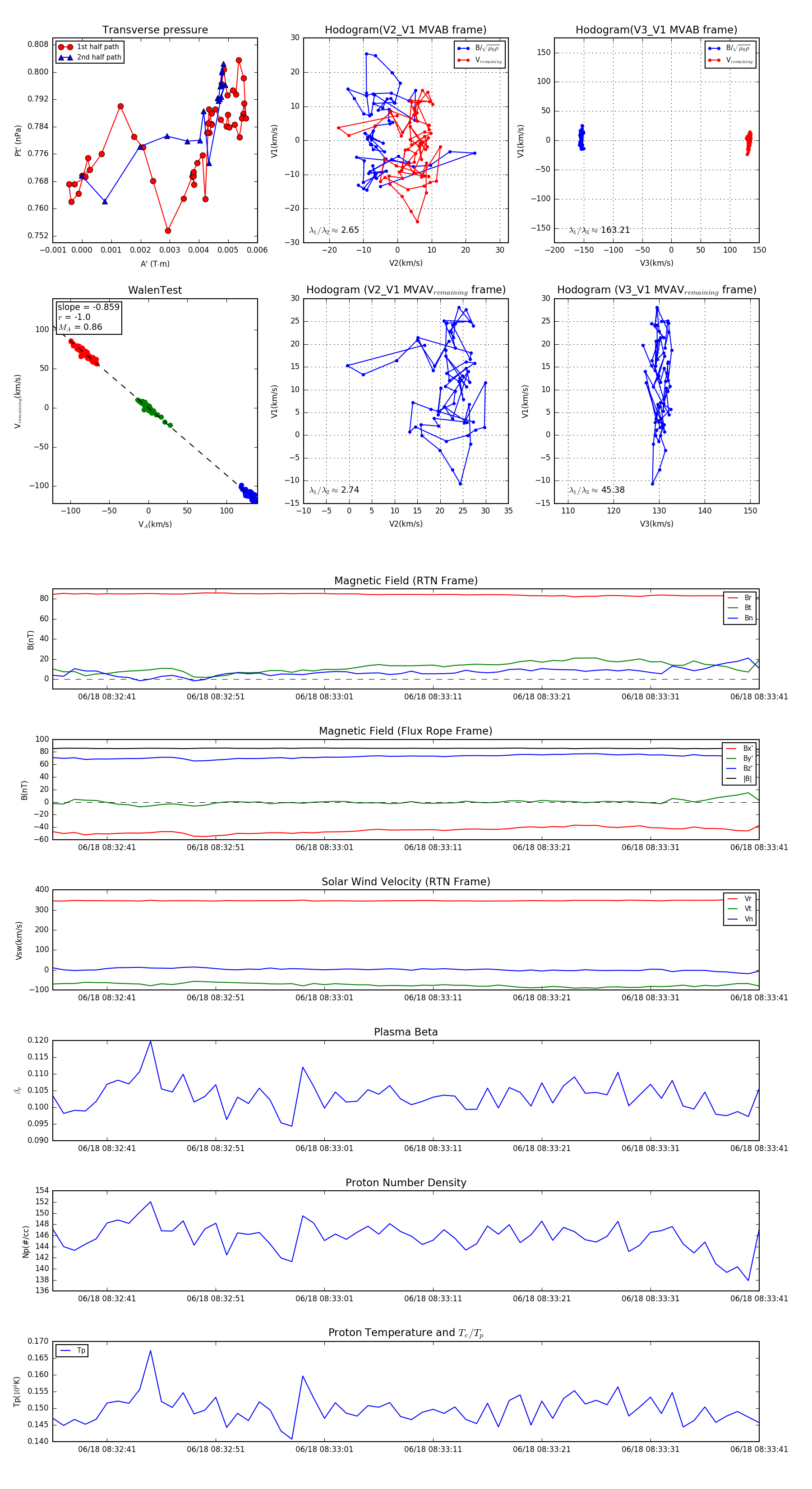
Flux Rope Event 2023-06-18 08:32:36 ~ 2023-06-18 08:33:41 (66 seconds)


plot