HOME   LIST
‹–   –›

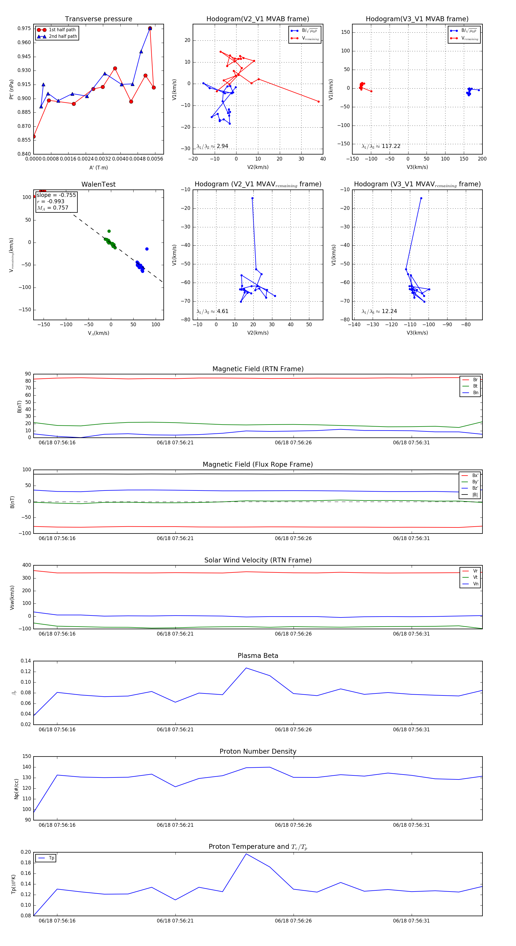
Flux Rope in 2023

Flux Rope Event 2023-06-18 07:56:15 ~ 2023-06-18 07:56:34 (20 seconds)


plot