HOME   LIST
‹–   –›

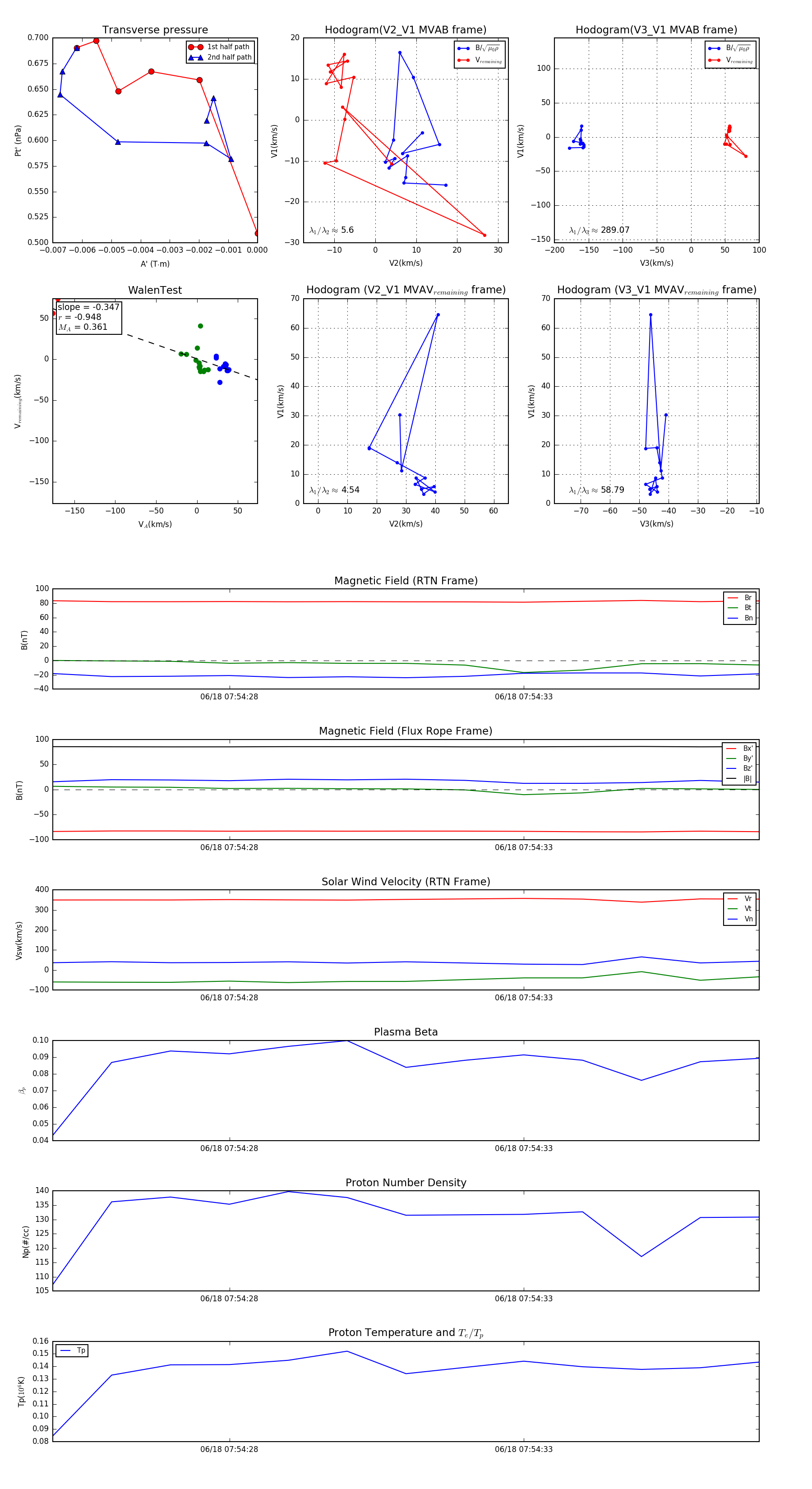
Flux Rope in 2023

Flux Rope Event 2023-06-18 07:54:25 ~ 2023-06-18 07:54:37 (13 seconds)


plot