HOME   LIST
‹–   –›

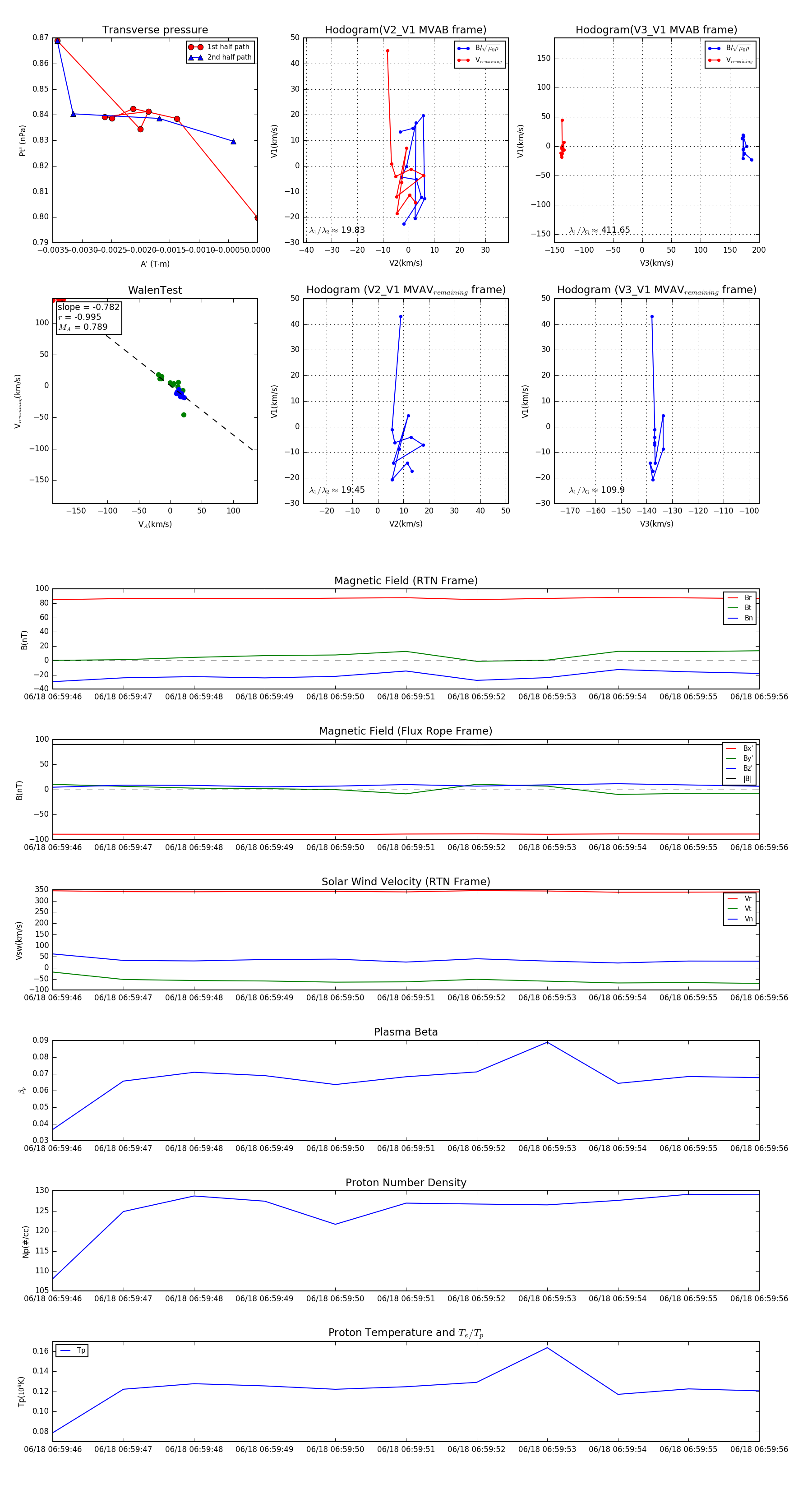
Flux Rope in 2023

Flux Rope Event 2023-06-18 06:59:46 ~ 2023-06-18 06:59:56 (11 seconds)


plot