HOME   LIST
‹–   –›

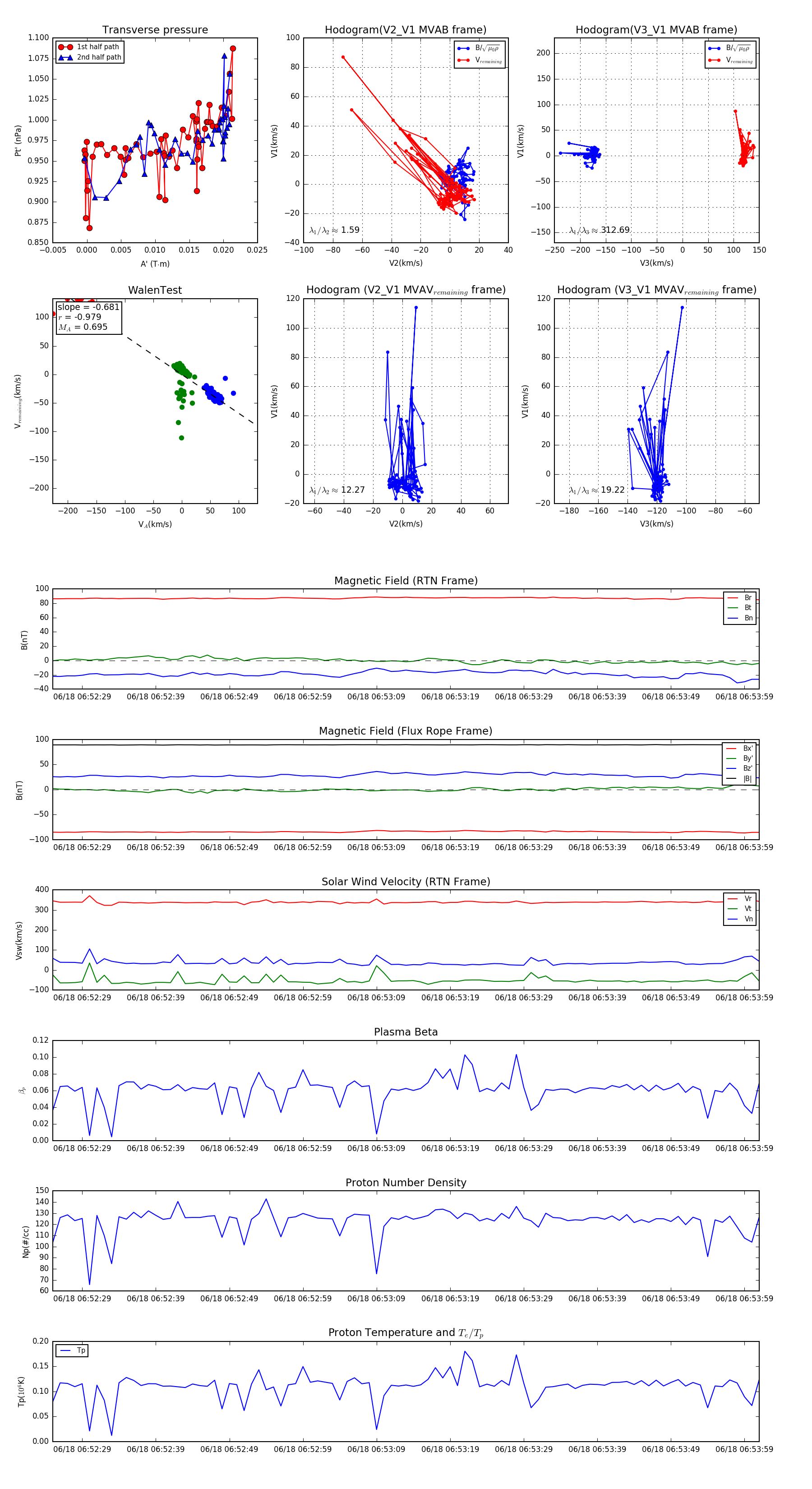
Flux Rope in 2023

Flux Rope Event 2023-06-18 06:52:25 ~ 2023-06-18 06:54:01 (97 seconds)


plot