HOME   LIST
‹–   –›

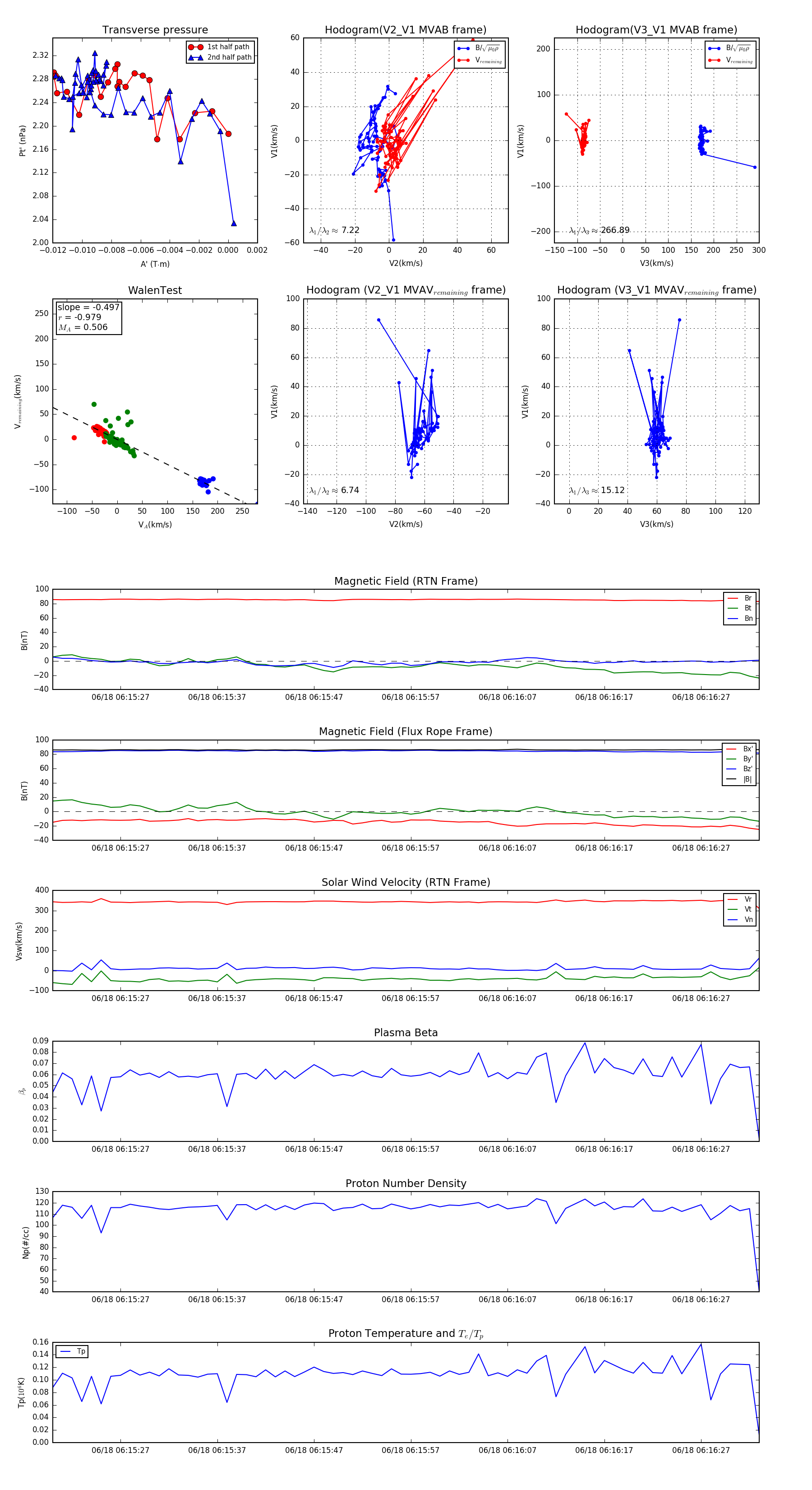
Flux Rope in 2023

Flux Rope Event 2023-06-18 06:15:20 ~ 2023-06-18 06:16:33 (74 seconds)


plot