HOME   LIST
‹–   –›

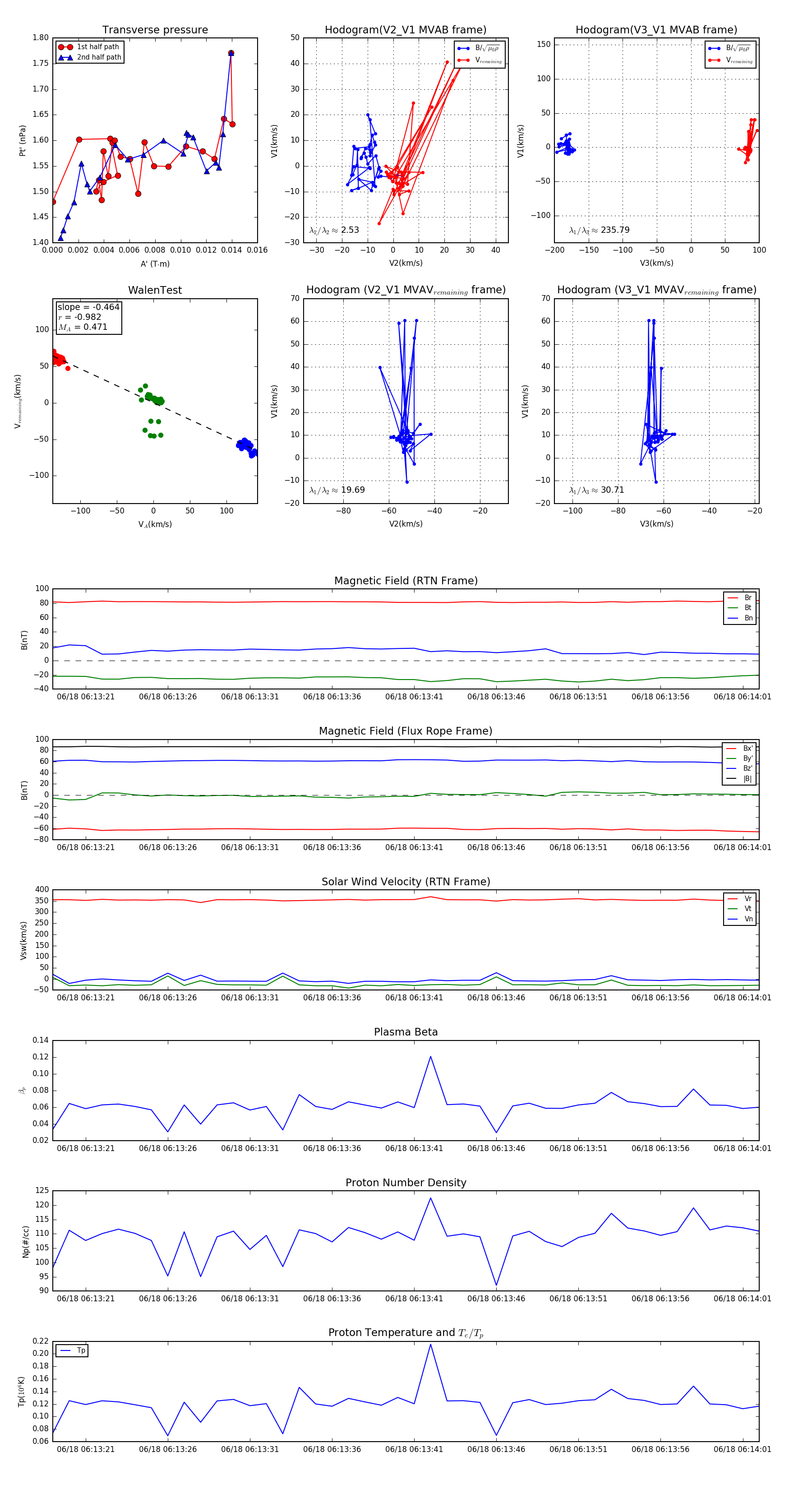
Flux Rope in 2023

Flux Rope Event 2023-06-18 06:13:19 ~ 2023-06-18 06:14:02 (44 seconds)


plot