HOME   LIST
‹–   –›

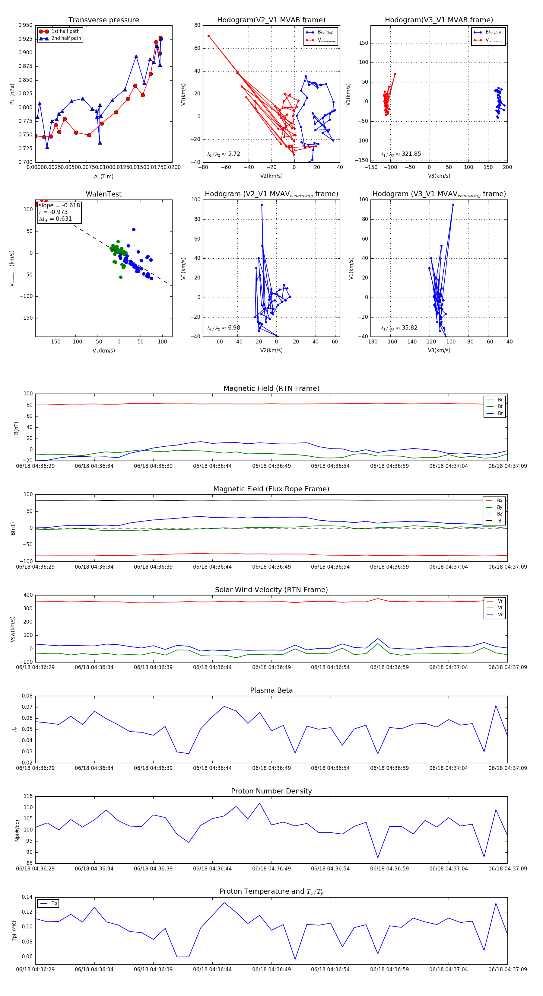
Flux Rope in 2023

Flux Rope Event 2023-06-18 04:36:29 ~ 2023-06-18 04:37:09 (41 seconds)


plot