HOME   LIST
‹–   –›

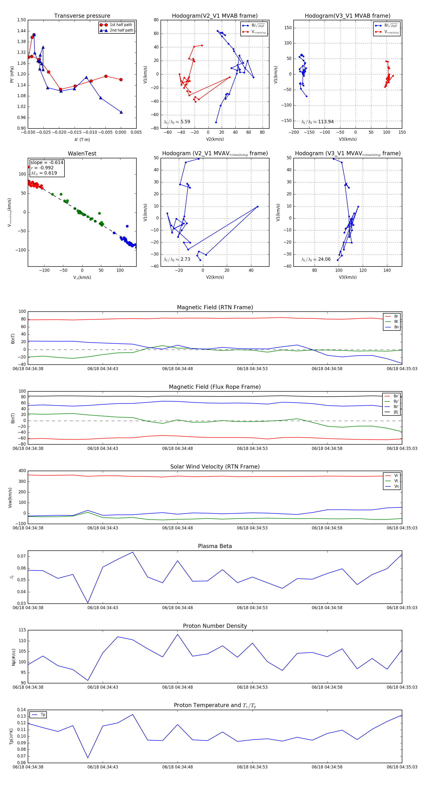
Flux Rope in 2023

Flux Rope Event 2023-06-18 04:34:38 ~ 2023-06-18 04:35:03 (26 seconds)


plot