HOME   LIST
‹–   –›

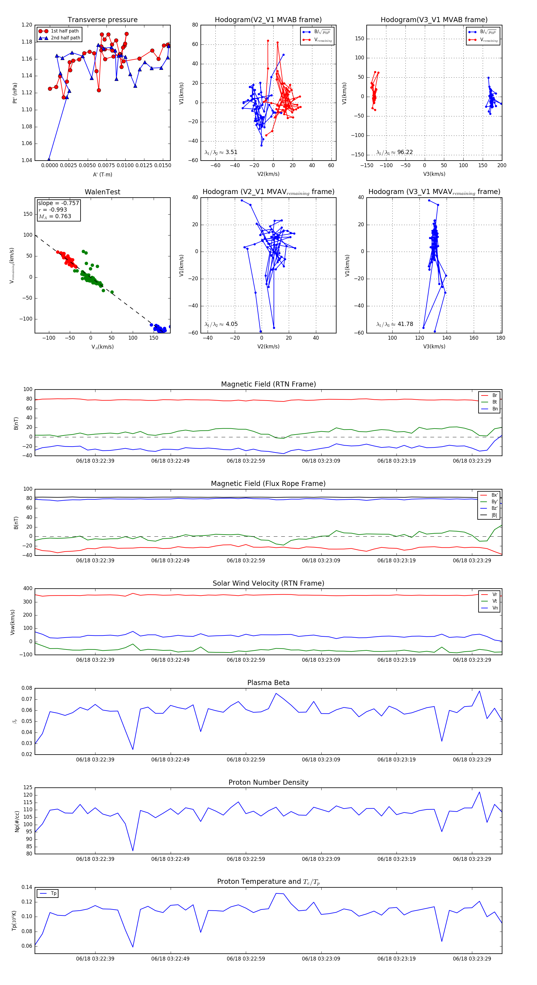
Flux Rope in 2023

Flux Rope Event 2023-06-18 03:22:31 ~ 2023-06-18 03:23:33 (63 seconds)


plot