HOME   LIST
‹–   –›

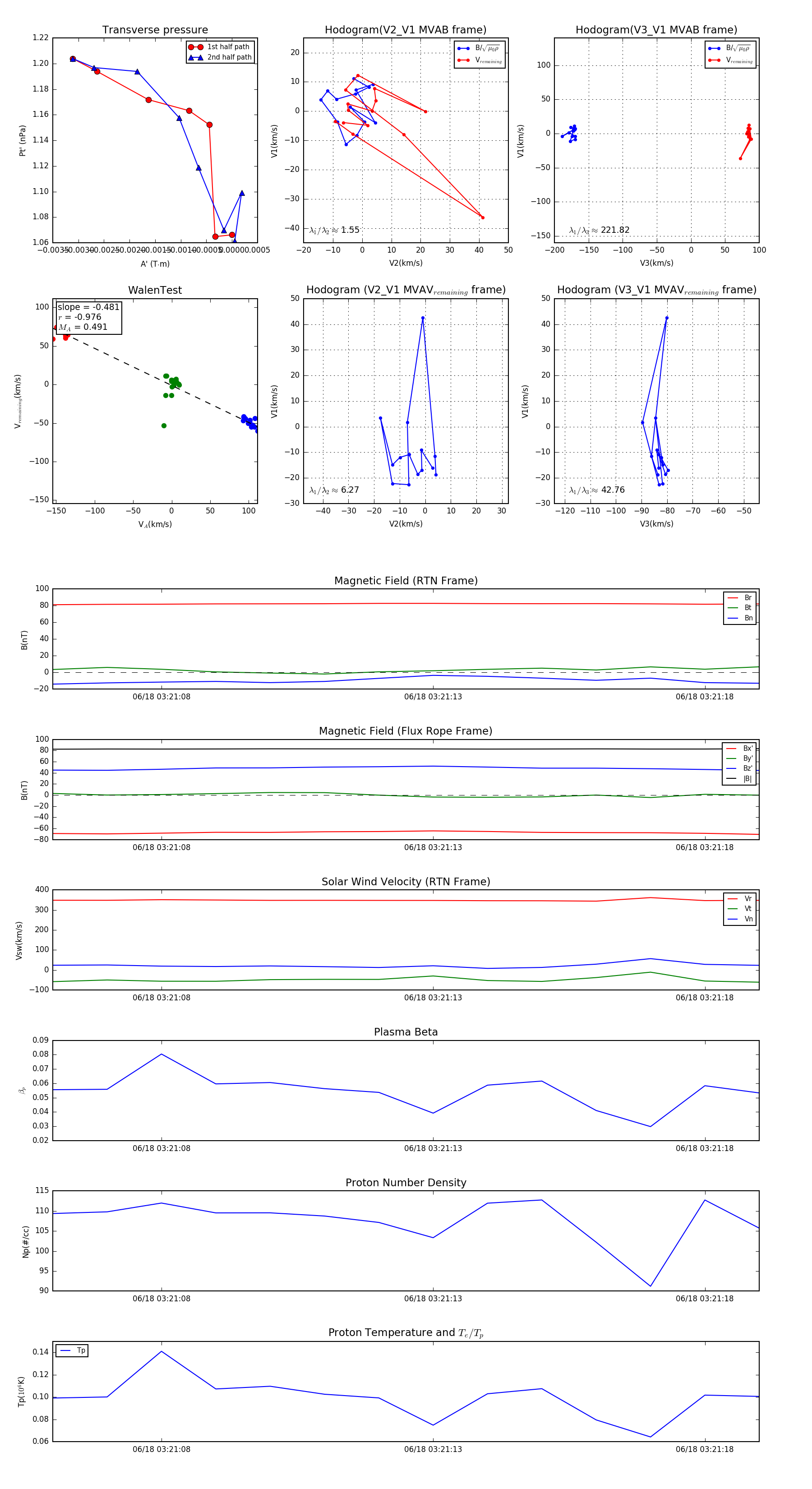
Flux Rope in 2023

Flux Rope Event 2023-06-18 03:21:06 ~ 2023-06-18 03:21:19 (14 seconds)


plot