HOME   LIST
‹–   –›

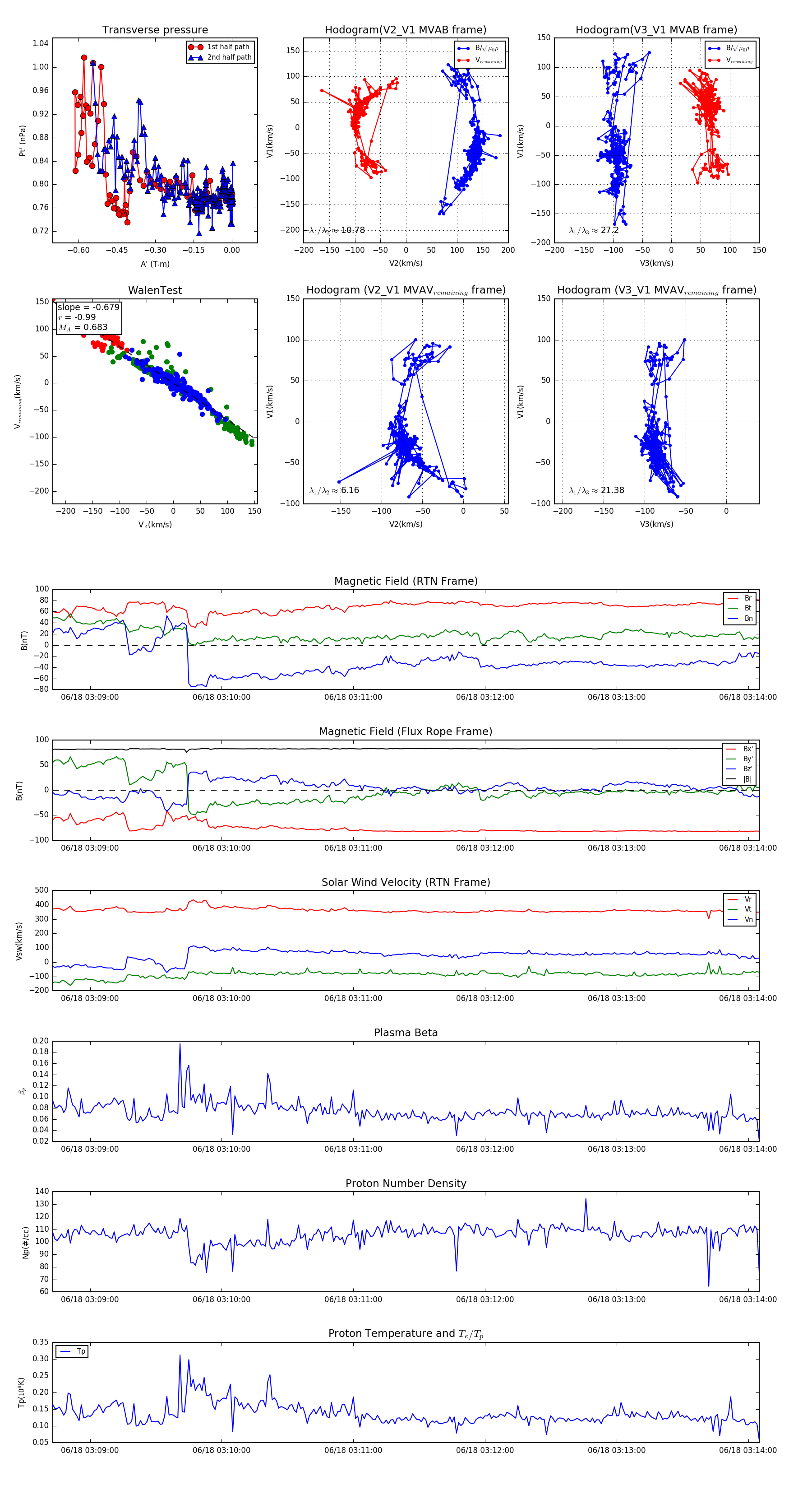
Flux Rope in 2023

Flux Rope Event 2023-06-18 03:08:43 ~ 2023-06-18 03:14:05 (323 seconds)


plot