HOME   LIST
‹–   –›

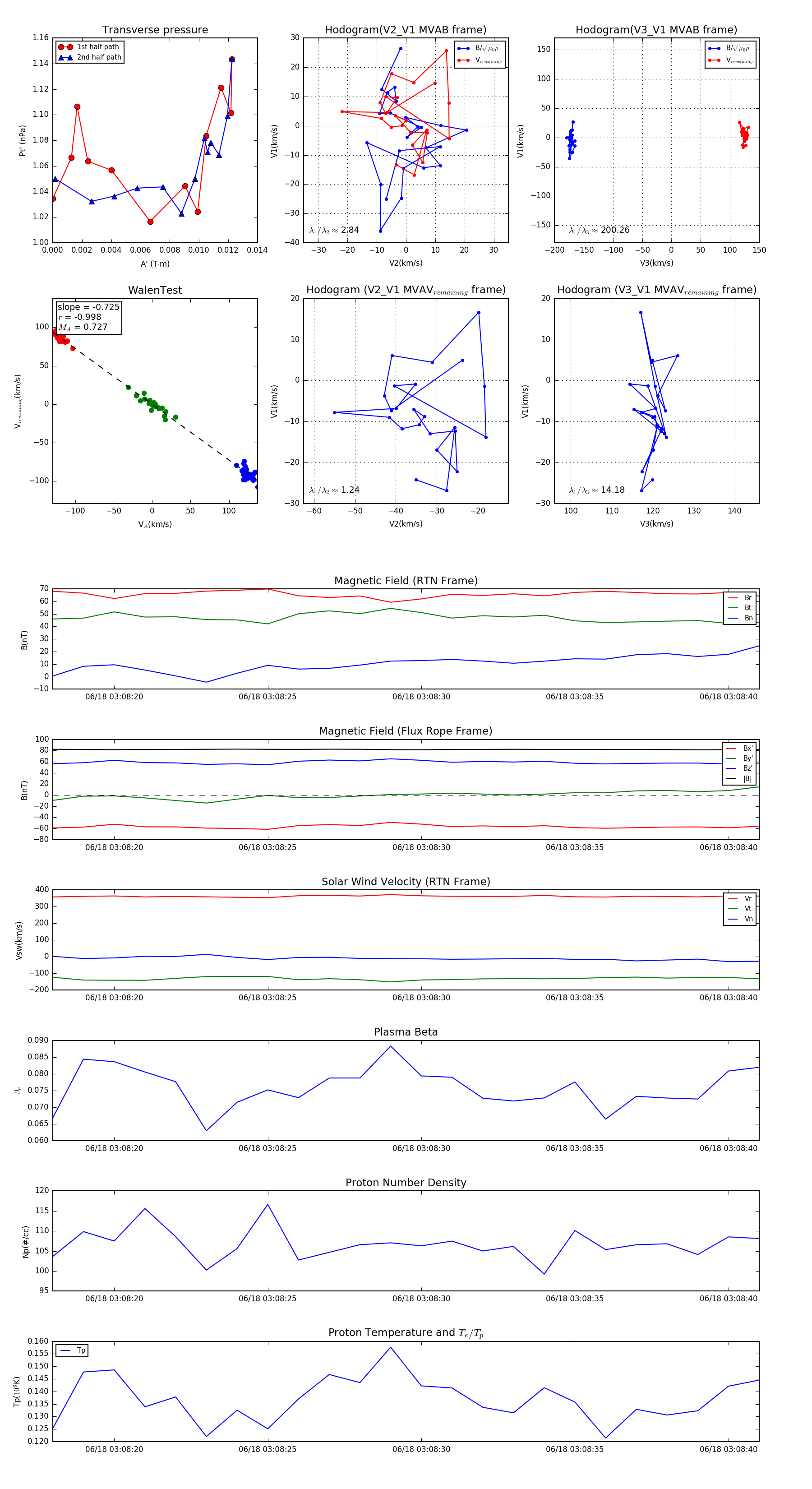
Flux Rope in 2023

Flux Rope Event 2023-06-18 03:08:18 ~ 2023-06-18 03:08:41 (24 seconds)


plot