HOME   LIST
‹–   –›

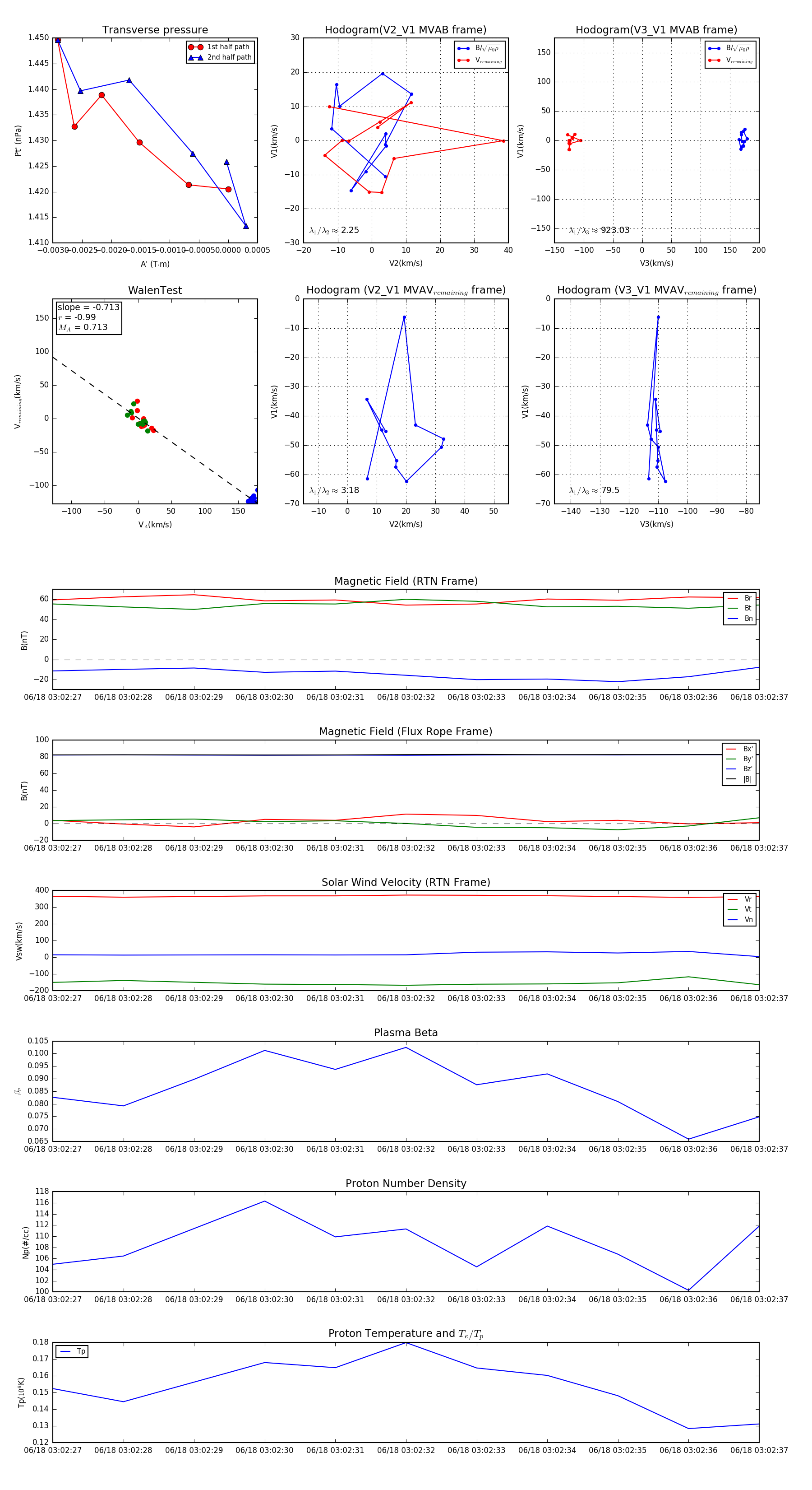
Flux Rope in 2023

Flux Rope Event 2023-06-18 03:02:27 ~ 2023-06-18 03:02:37 (11 seconds)


plot