HOME   LIST
‹–   –›

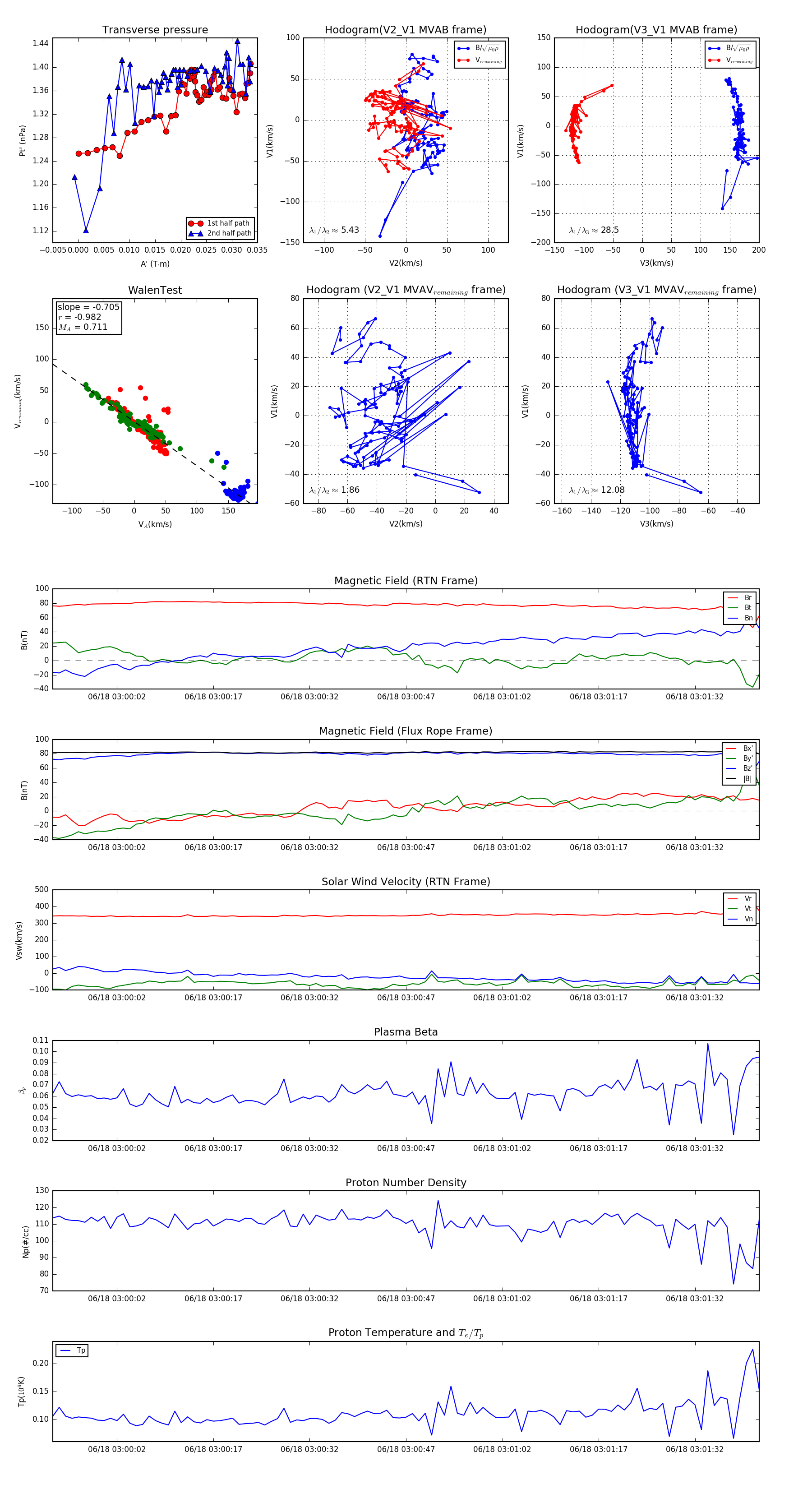
Flux Rope in 2023

Flux Rope Event 2023-06-18 02:59:52 ~ 2023-06-18 03:01:42 (111 seconds)


plot