HOME   LIST
‹–   –›

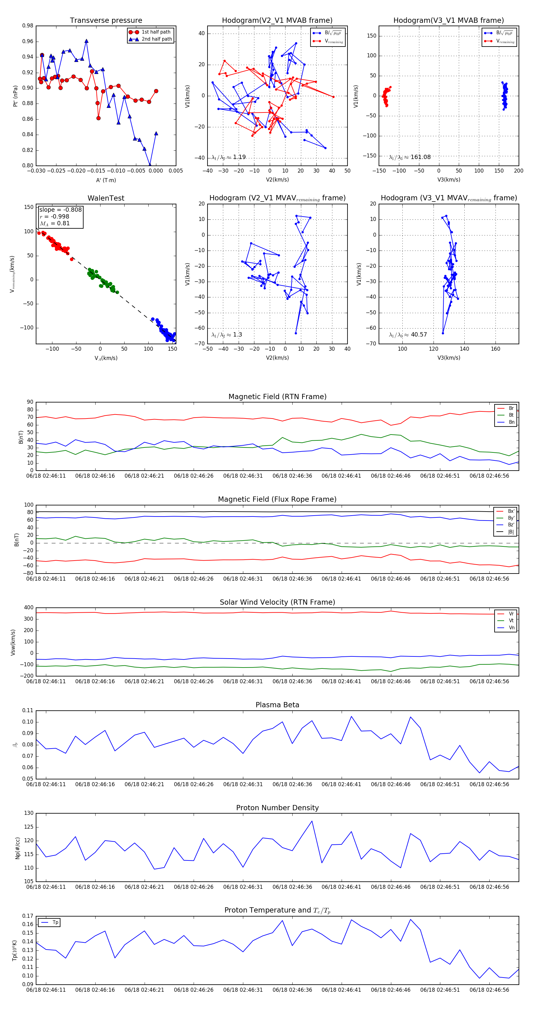
Flux Rope in 2023

Flux Rope Event 2023-06-18 02:46:10 ~ 2023-06-18 02:46:59 (50 seconds)


plot