HOME   LIST
‹–   –›

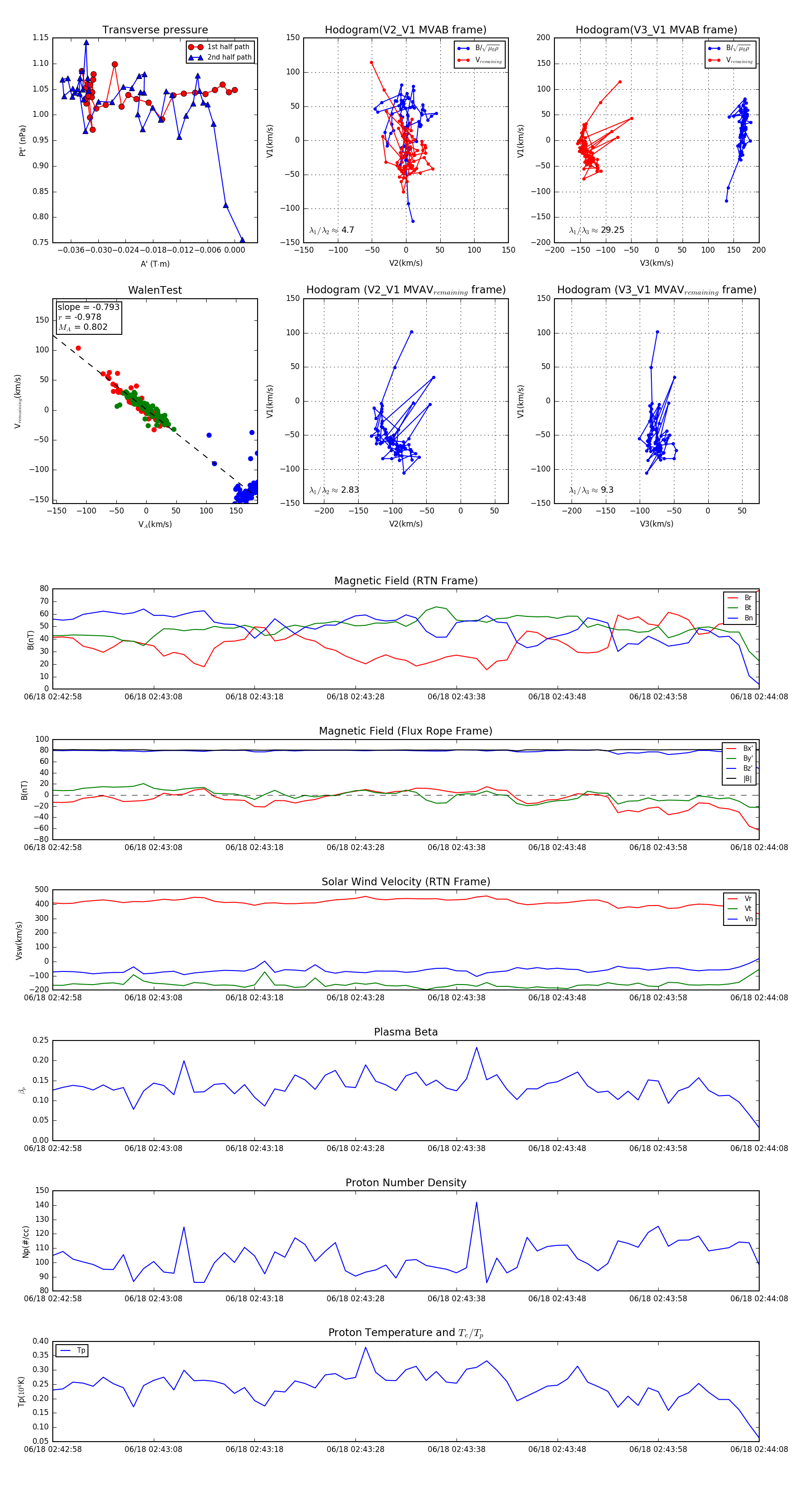
Flux Rope in 2023

Flux Rope Event 2023-06-18 02:42:58 ~ 2023-06-18 02:44:08 (71 seconds)


plot