HOME   LIST
‹–   –›

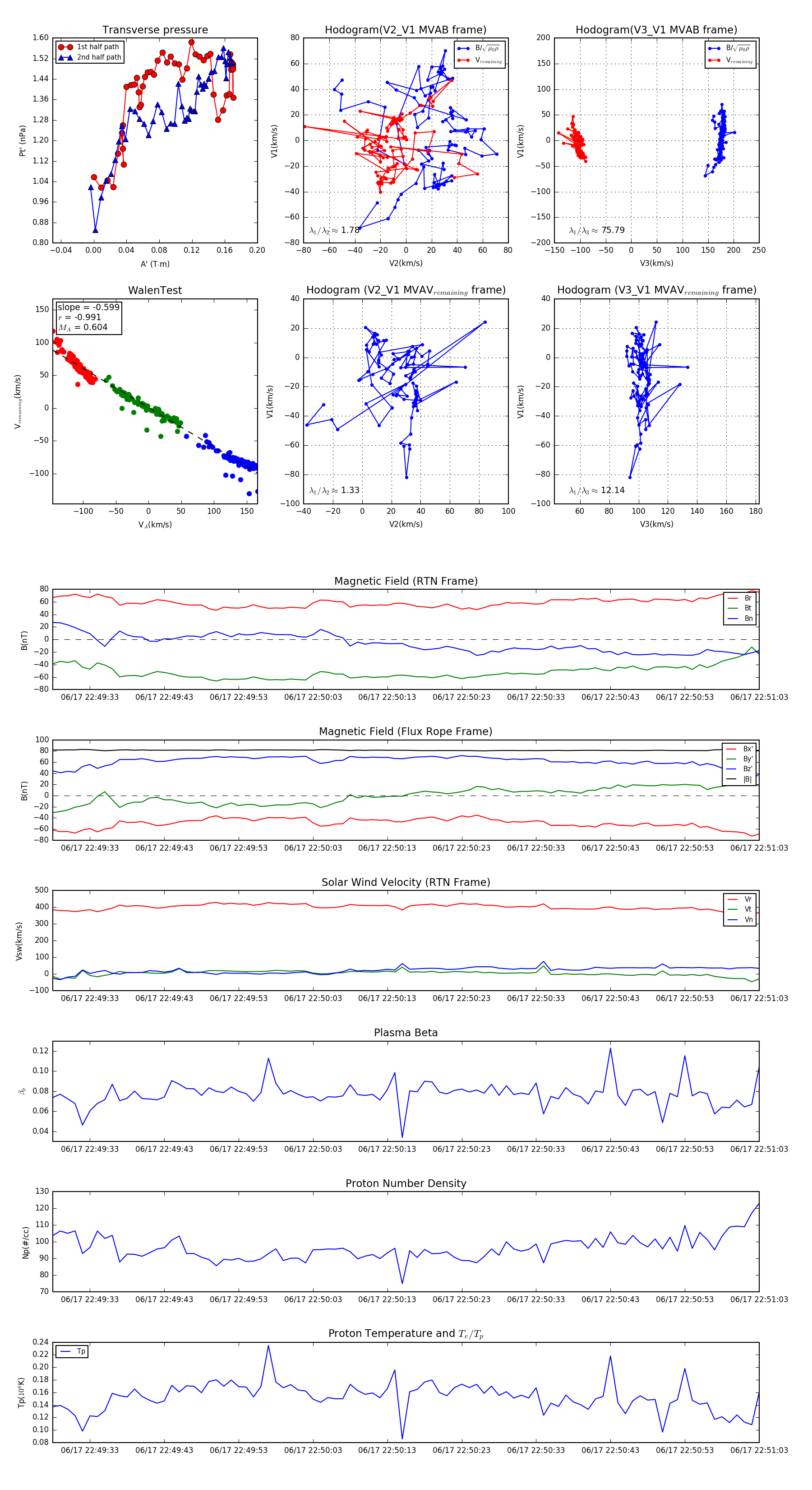
Flux Rope in 2023

Flux Rope Event 2023-06-17 22:49:28 ~ 2023-06-17 22:51:03 (96 seconds)


plot