HOME   LIST
‹–   –›

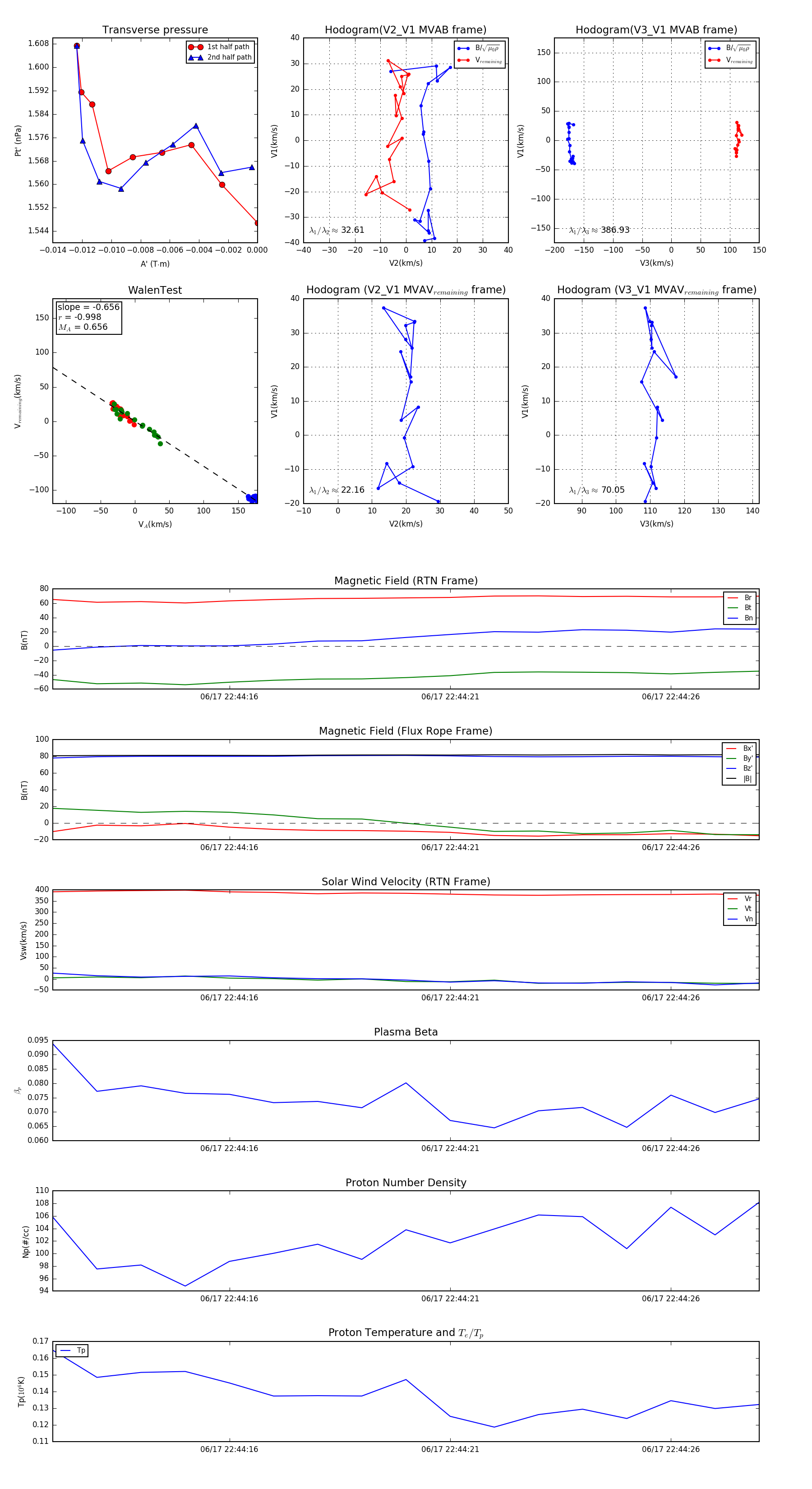
Flux Rope in 2023

Flux Rope Event 2023-06-17 22:44:12 ~ 2023-06-17 22:44:28 (17 seconds)


plot